首页
索赔征集
律师简介
新闻资讯
案件进展
索赔问答
成功案例
联系我们
上市公司相关信息
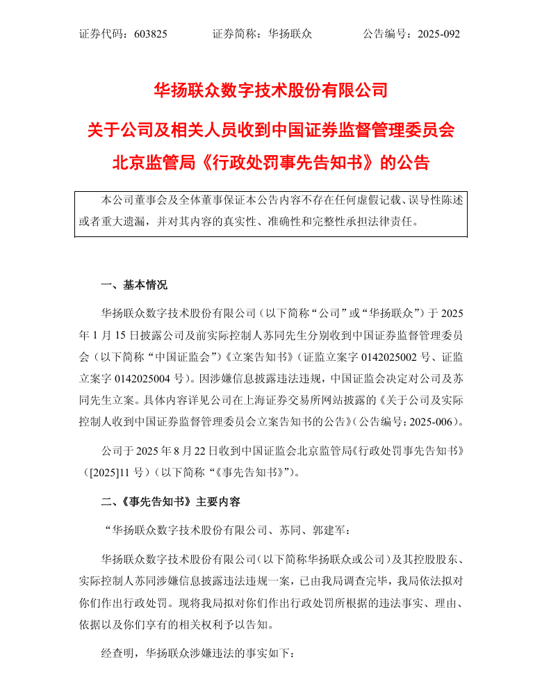
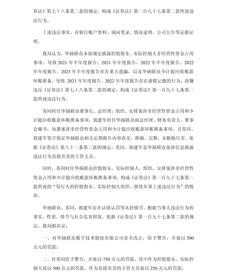
【处罚事先告知】华扬联众收到《行政处罚事先告知书》的公告(2025/8/23)
时间:2026-02-02 17:02:27
来源:股民索赔宝
点击:74
<
上一篇:
【行政监管措施】达华智能收到行政监管措施决定书的公告(2025/1/2)
>
下一篇:
【立案】华扬联众收到中国证监会立案告知书的公告(2025/1/14)