首页
索赔征集
律师简介
新闻资讯
案件进展
索赔问答
成功案例
联系我们
上市公司相关信息
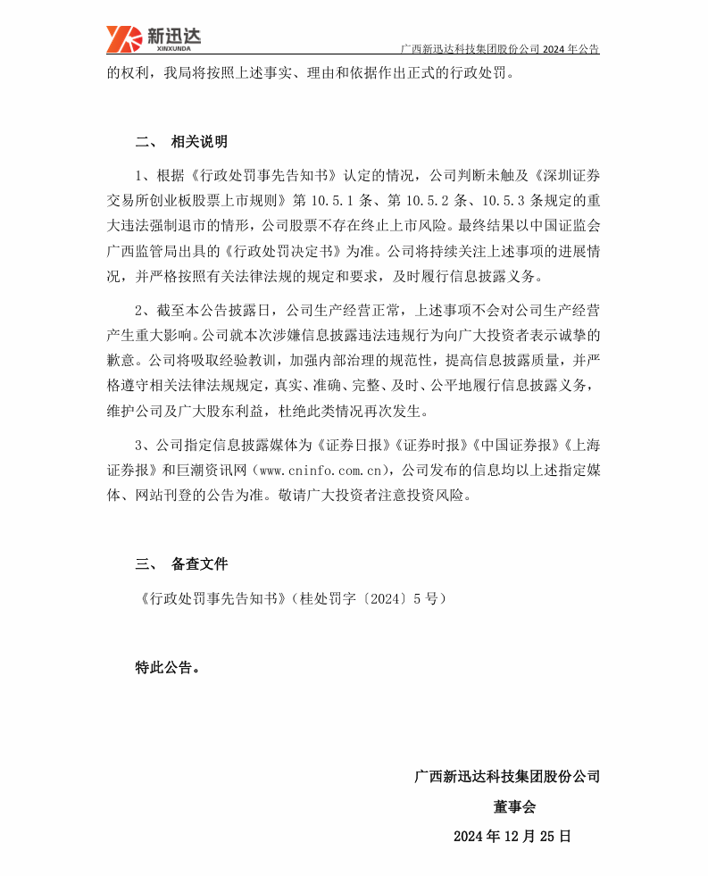
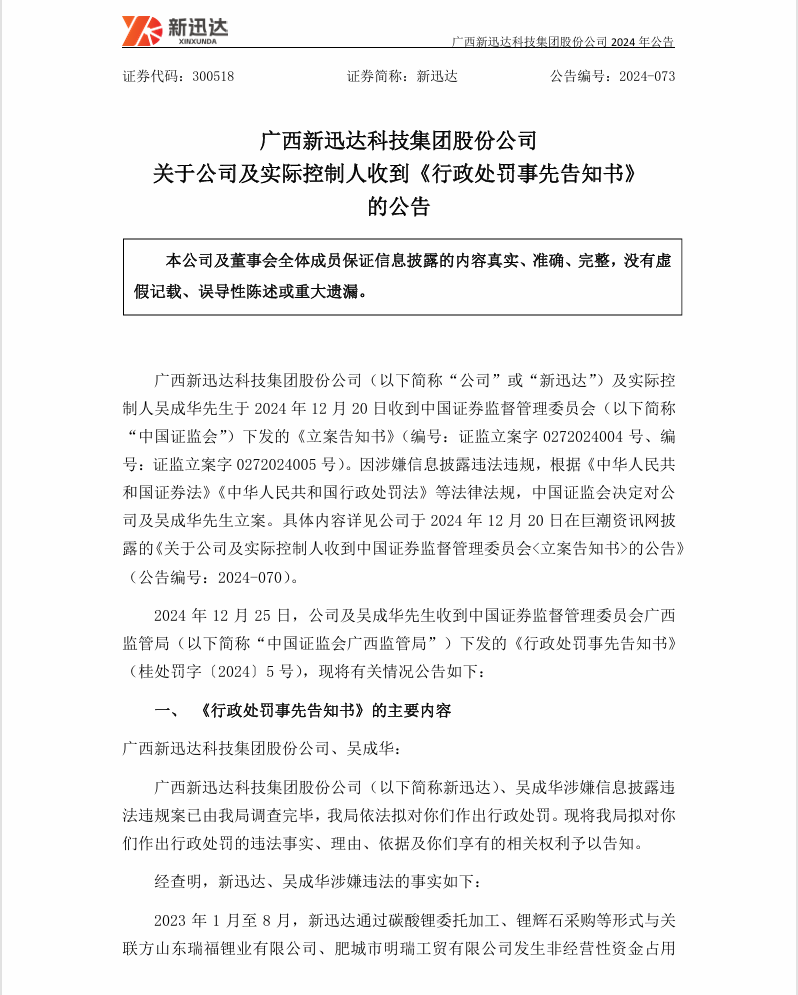
【处罚事先告知】新迅达收到《行政处罚事先告知书》的公告(2024/12/25)
时间:2026-02-03 10:11:35
来源:股民索赔宝
点击:77
<
上一篇:
【立案】豆神教育收到中国证监会立案告知书的公告(2024/12/20)
>
下一篇:
【立案】新迅达收到中国证监会立案告知书的公告(2024/12/20)