首页
索赔征集
律师简介
新闻资讯
案件进展
索赔问答
成功案例
联系我们
上市公司相关信息
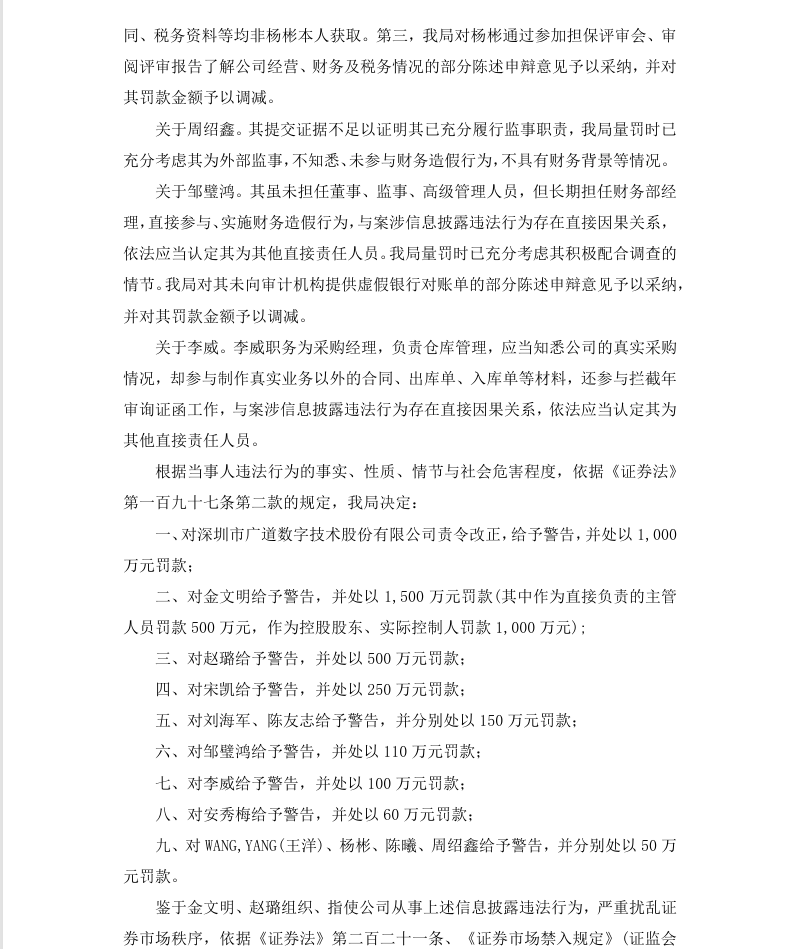
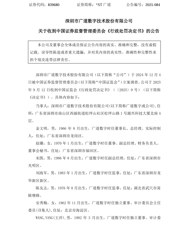
【正式处罚】广道数字收到《行政处罚决定书》的公告(2025/9/12)
时间:2026-02-03 10:50:20
来源:股民索赔宝
点击:101
<
上一篇:
【处罚事先告知】福能东方收到《行政处罚事先告知书》的公告(2025/12/20)
>
下一篇:
【处罚事先告知】广道数字收到《行政处罚事先告知书》的公告(2025/6/13)