首页
索赔征集
律师简介
新闻资讯
案件进展
索赔问答
成功案例
联系我们
上市公司相关信息
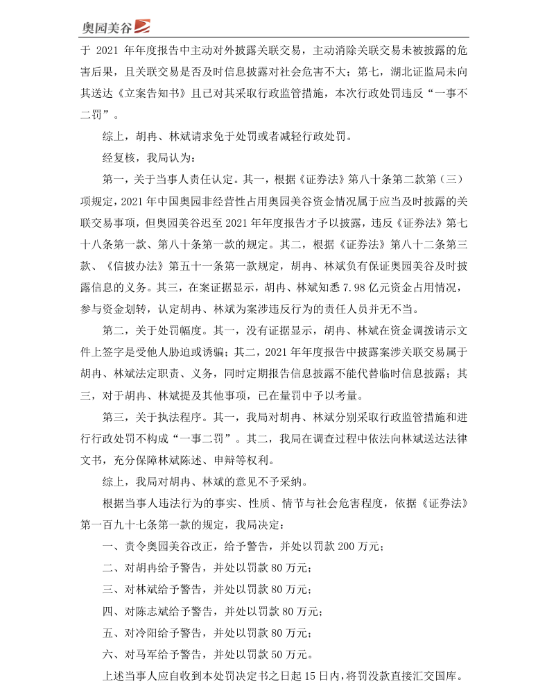
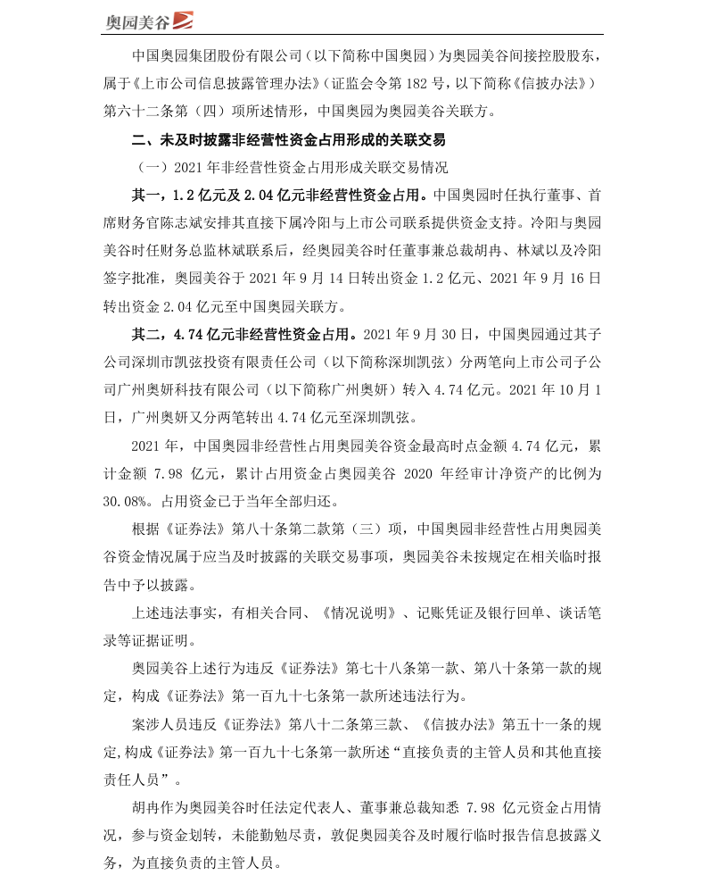
【正式处罚】*ST美谷收到《行政处罚决定书》的公告(2025/6/9)
时间:2026-02-03 11:08:23
来源:股民索赔宝
点击:71
<
上一篇:
【立案】金圆股份收到中国证监会立案告知书的公告(2024/11/30)
>
下一篇:
【立案】*ST美谷收到中国证监会立案告知书的公告(2023/8/9)