首页
索赔征集
律师简介
新闻资讯
案件进展
索赔问答
成功案例
联系我们
上市公司相关信息
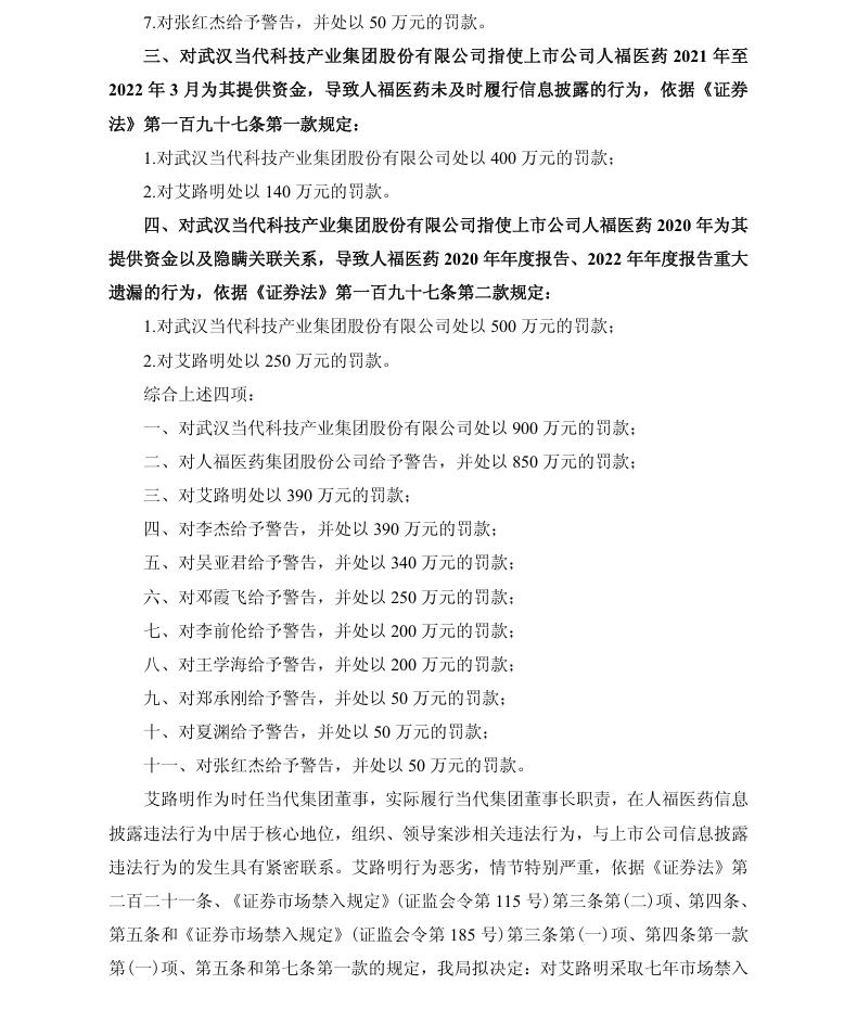
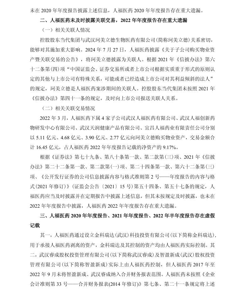
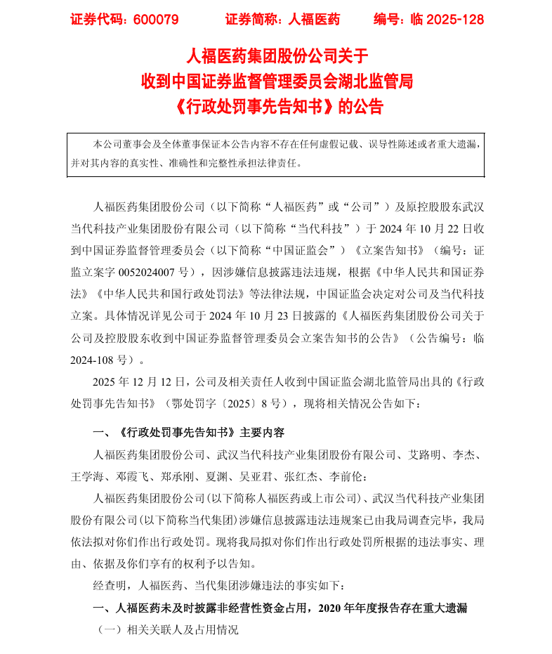
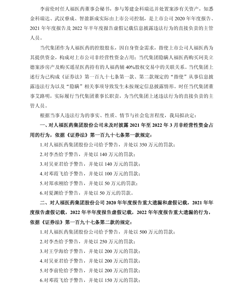
【处罚事先告知】人福医药收到《行政处罚事先告知书》的公告(2025/12/13)
时间:2026-02-03 14:21:29
来源:股民索赔宝
点击:72
<
上一篇:
【立案】诺泰生物收到中国证监会立案告知书的公告(2024/10/24)
>
下一篇:
【立案】人福医药收到中国证监会立案告知书的公告(2024/10/23)