首页
索赔征集
律师简介
新闻资讯
案件进展
索赔问答
成功案例
联系我们
上市公司相关信息
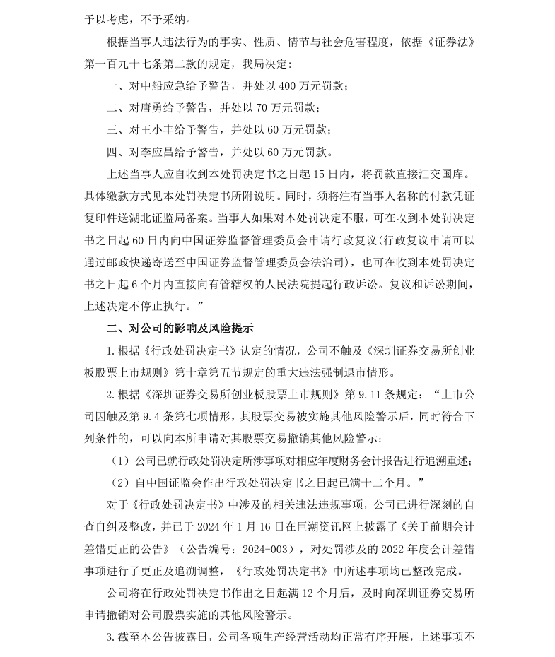
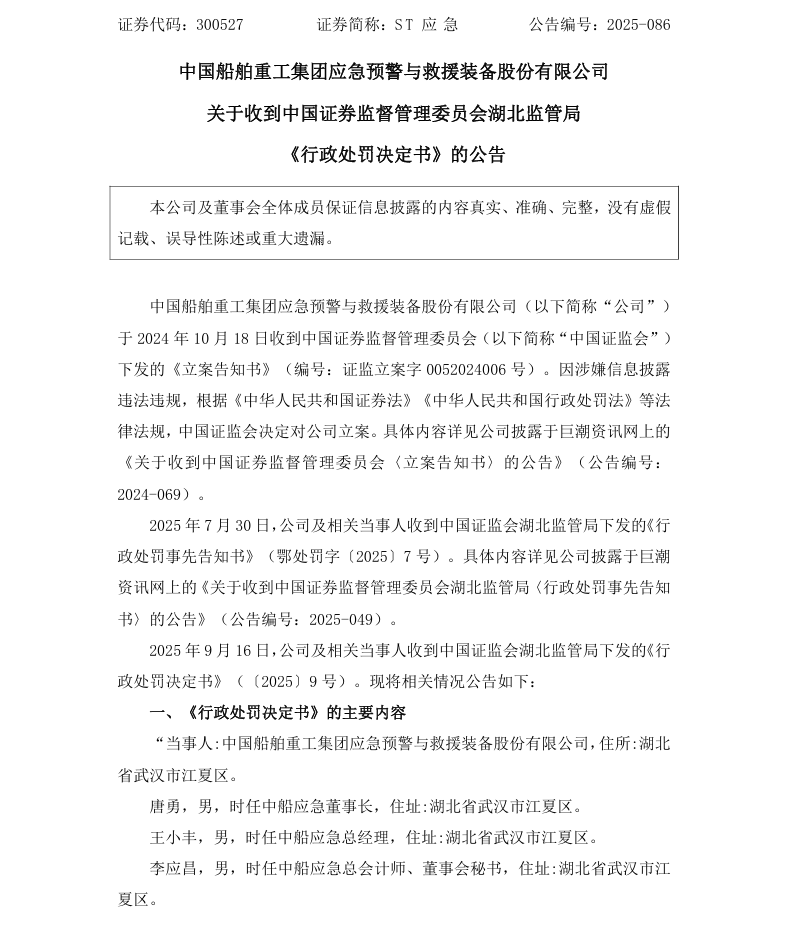
【正式处罚】中船应急收到《行政处罚决定书》的公告(2025/9/16)
时间:2026-02-03 14:35:32
来源:股民索赔宝
点击:80
<
上一篇:
【处罚事先告知】中船应急收到《行政处罚事先告知书》的公告(2025/7/30)
>
下一篇:
【立案】四环生物收到中国证监会立案告知书的公告(2023/10/9)