首页
索赔征集
律师简介
新闻资讯
案件进展
索赔问答
成功案例
联系我们
上市公司相关信息
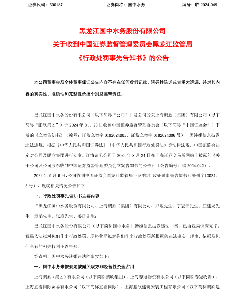
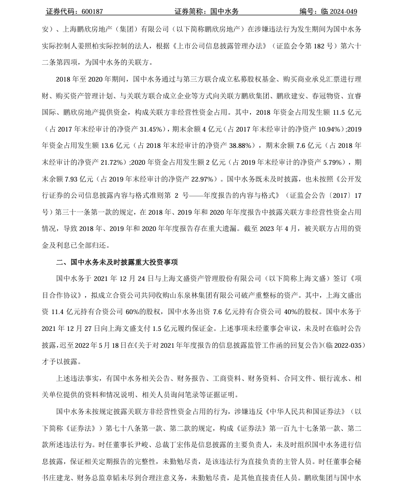
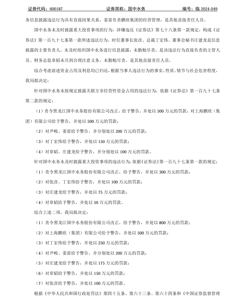
【处罚事先告知】国中水务收到《行政处罚事先告知书》的公告(2024/9/7)
时间:2026-02-03 15:57:35
来源:股民索赔宝
点击:71
<
上一篇:
【问询函】诺德股份收到上海证券交易所问询函的公告(2024/4/11)
>
下一篇:
【立案】国中水务收到中国证监会立案告知书的公告(2024/8/24)