首页
索赔征集
律师简介
新闻资讯
案件进展
索赔问答
成功案例
联系我们
上市公司相关信息
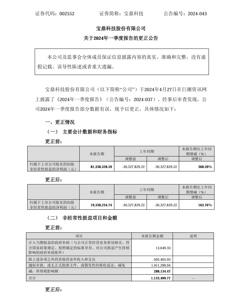
【季报更正】宝鼎科技2024年第一季度报告的更正公告(2024/7/18)
时间:2026-02-03 16:56:56
来源:股民索赔宝
点击:86
<
上一篇:
【立案】锦富技术收到中国证监会立案告知书的公告(2024/8/2)
>
下一篇:
【正式处罚】聚石化学收到《行政处罚决定书》的公告(2026/2/4)