首页
索赔征集
律师简介
新闻资讯
案件进展
索赔问答
成功案例
联系我们
上市公司相关信息
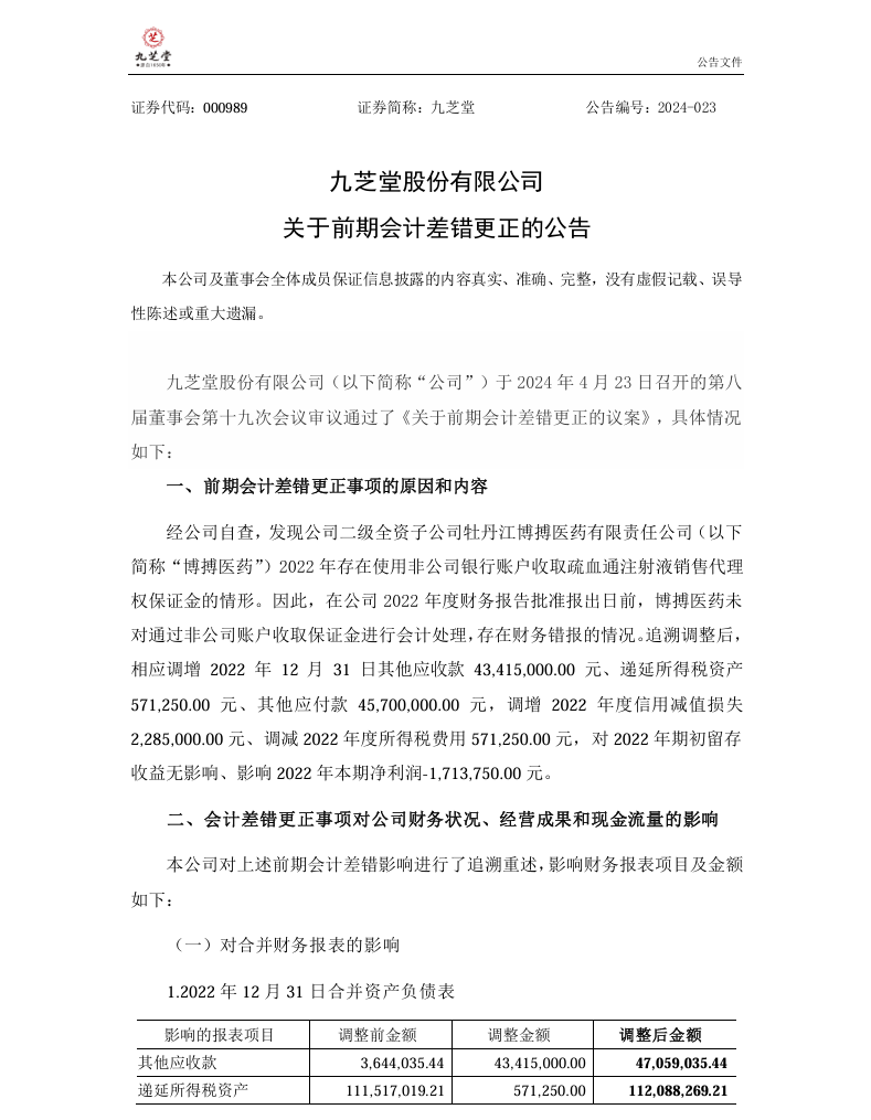
【会计差错更正】ST九芝会计差错更正的公告(2024/4/25)
时间:2026-02-04 13:59:38
来源:股民索赔宝
点击:85
<
上一篇:
【立案】*ST文投收到中国证监会立案告知书的公告(2024/5/10)
>
下一篇:
【处罚事先告知】ST百利收到《行政处罚事先告知书》的公告(2025/5/31)