首页
索赔征集
律师简介
新闻资讯
案件进展
索赔问答
成功案例
联系我们
上市公司相关信息
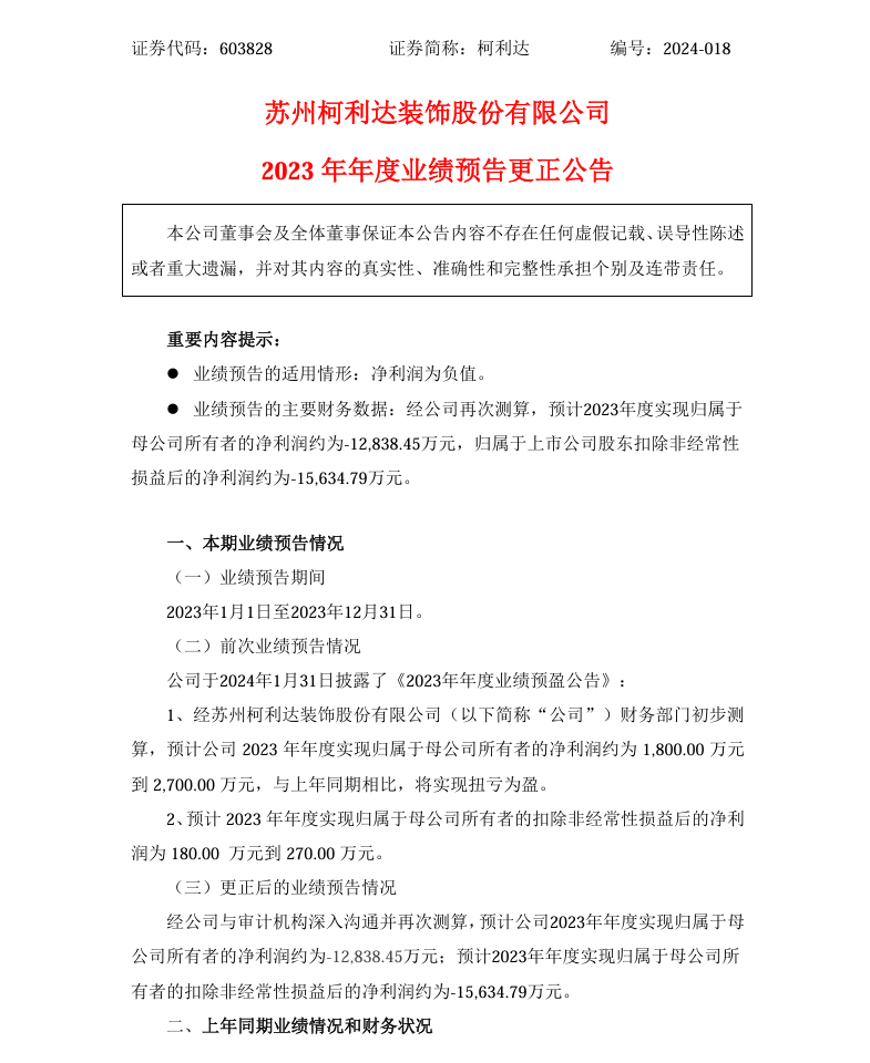
【业绩预告修正】ST柯利达2023年度业绩预告修正公告(2024/4/29)
时间:2026-02-04 14:21:37
来源:股民索赔宝
点击:73
<
上一篇:
【警示函】ST柯利达收到江苏证监局警示函的公告(2025/8/9)
>
下一篇:
【处罚事先告知】ST百灵收到《行政处罚事先告知书》的公告(2025/12/20)