首页
索赔征集
律师简介
新闻资讯
案件进展
索赔问答
成功案例
联系我们
上市公司相关信息
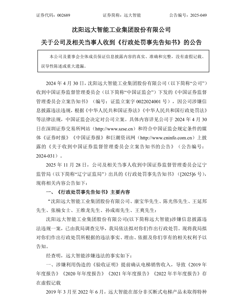
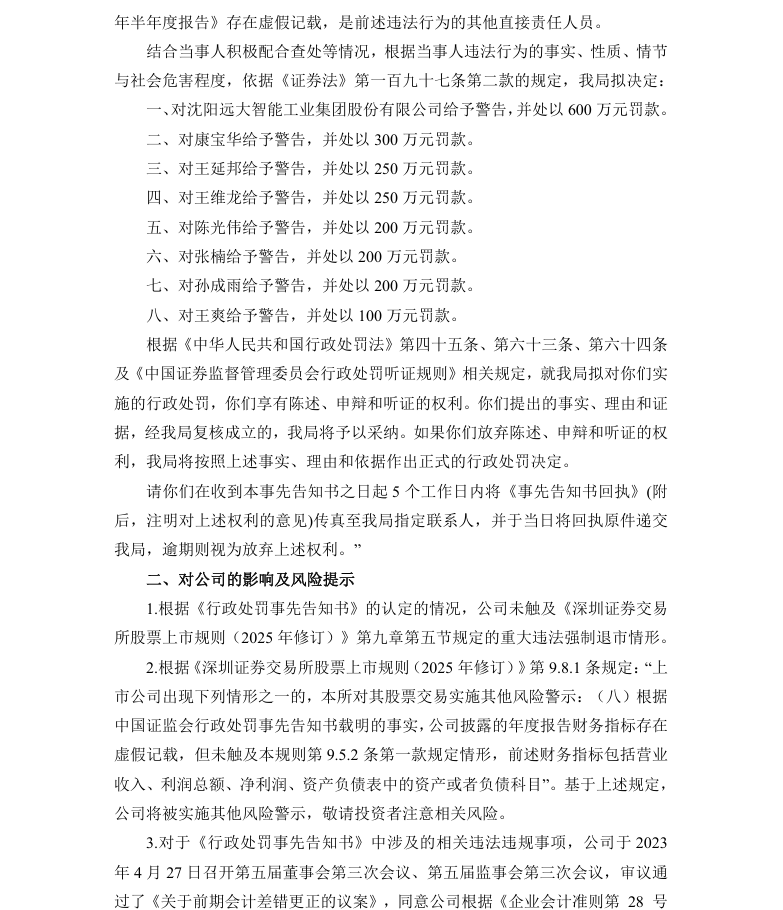
【处罚事先告知】远大智能收到《行政处罚事先告知书》的公告(2025/11/28)
时间:2026-02-04 14:56:42
来源:股民索赔宝
点击:69
<
上一篇:
【立案】联泰环保收到中国证监会立案告知书的公告(2024/4/30)
>
下一篇:
【处罚事先告知】广汇物流收到《行政处罚事先告知书》的公告(2024/8/31)