首页
索赔征集
律师简介
新闻资讯
案件进展
索赔问答
成功案例
联系我们
上市公司相关信息
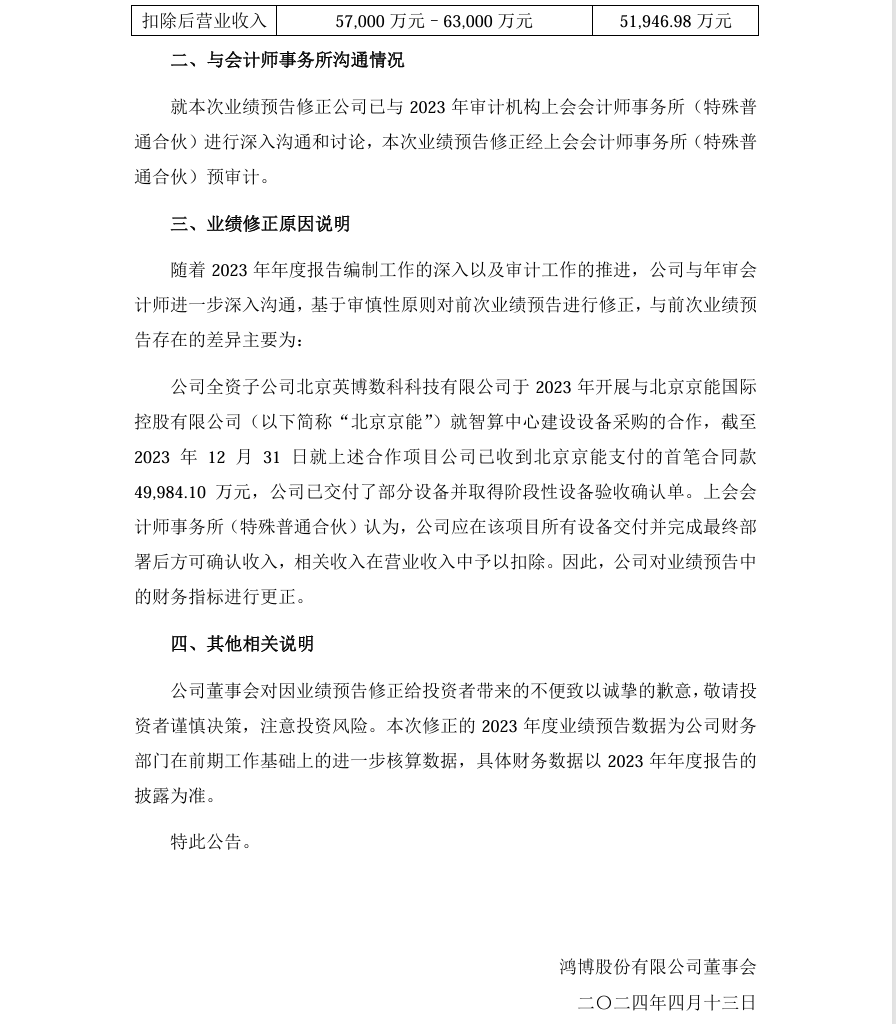
【业绩预告修正】鸿博股份2023年度业绩预告修正公告(2024/4/13)
时间:2026-02-04 15:43:24
来源:股民索赔宝
点击:87
<
上一篇:
【立案】智云股份收到中国证监会立案告知书的公告(2024/4/19)
>
下一篇:
【处罚事先告知】中核钛白收到《行政处罚事先告知书》的公告(2024/4/20)