首页
索赔征集
律师简介
新闻资讯
案件进展
索赔问答
成功案例
联系我们
上市公司相关信息
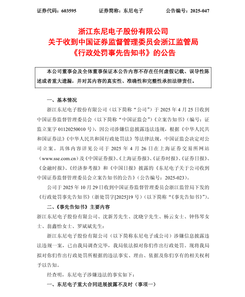
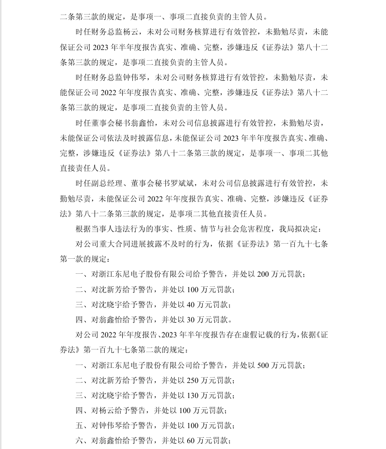
【处罚事先告知】东尼电子收到《行政处罚事先告知书》的公告(2025/10/30)
时间:2026-02-04 17:11:31
来源:股民索赔宝
点击:64
<
上一篇:
【立案】好利科技收到中国证监会立案告知书的公告(2024/2/27)
>
下一篇:
【立案】东尼电子收到中国证监会立案告知书的公告(2025/4/26)