首页
索赔征集
律师简介
新闻资讯
案件进展
索赔问答
成功案例
联系我们
上市公司相关信息
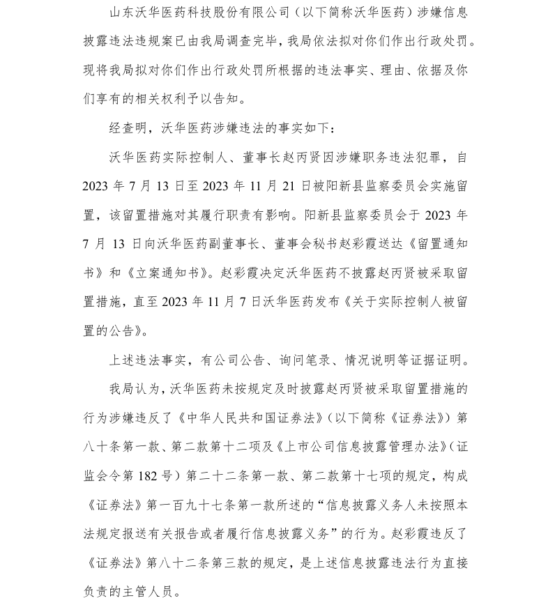
【处罚事先告知】沃华医药收到《行政处罚事先告知书》的公告(2024/4/19)
时间:2026-02-05 15:23:01
来源:股民索赔宝
点击:71
<
上一篇:
【立案】广电网络收到中国证监会立案告知书的公告(2023/12/25)
>
下一篇:
【立案】沃华医药收到中国证监会立案告知书的公告(2023/12/22)