首页
索赔征集
律师简介
新闻资讯
案件进展
索赔问答
成功案例
联系我们
上市公司相关信息
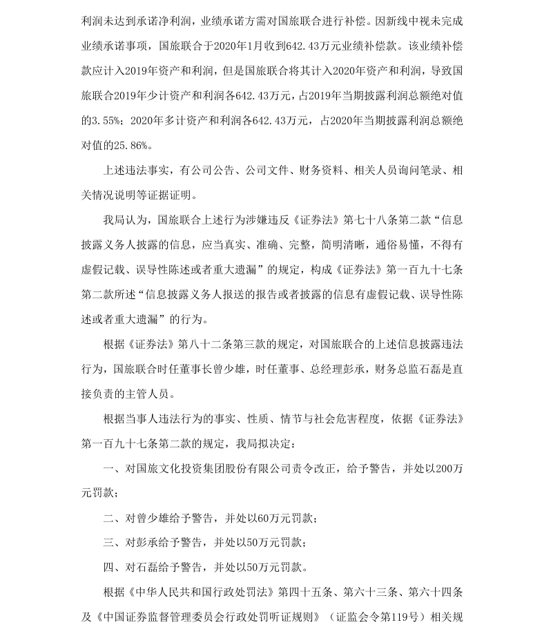
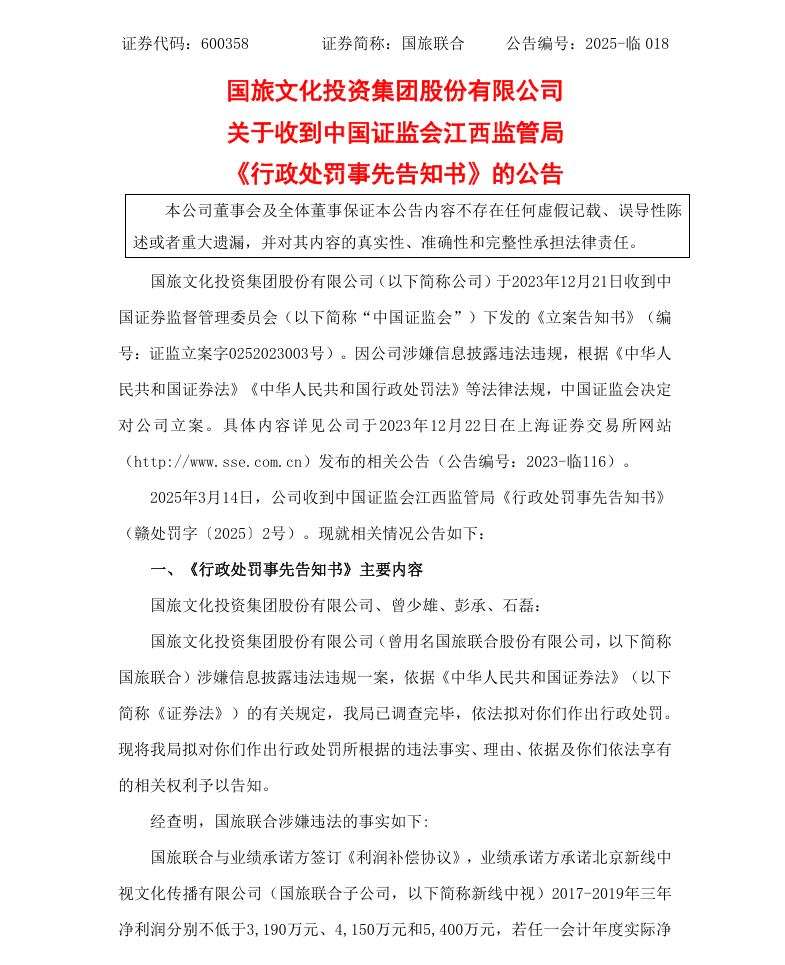
【处罚事先告知】国旅联合收到《行政处罚事先告知书》的公告(2025/3/15)
时间:2026-02-05 15:55:28
来源:股民索赔宝
点击:63
<
上一篇:
【立案】沃华医药收到中国证监会立案告知书的公告(2023/12/22)
>
下一篇:
【立案】国旅联合收到中国证监会立案告知书的公告(2023/12/22)