首页
索赔征集
律师简介
新闻资讯
案件进展
索赔问答
成功案例
联系我们
上市公司相关信息
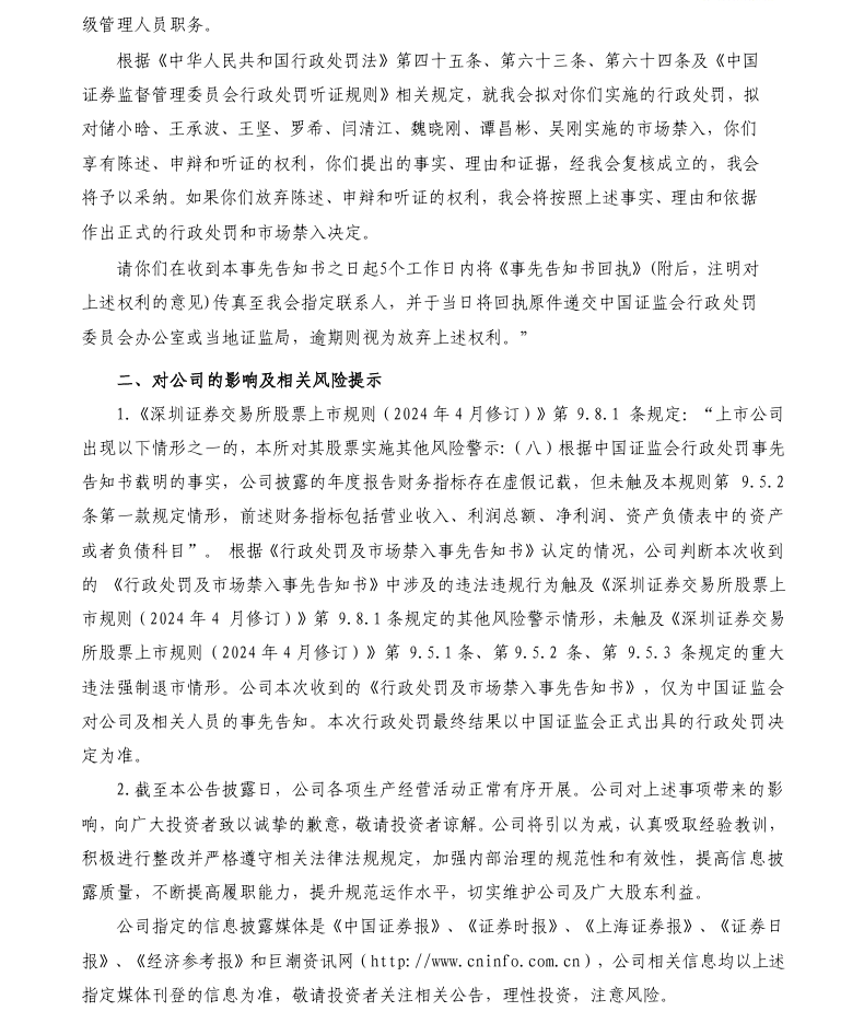
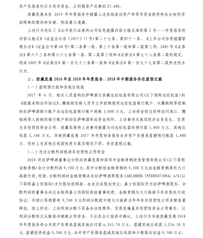
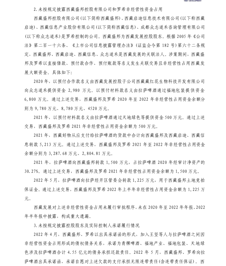
【处罚事先告知】*ST西发收到《行政处罚事先告知书》的公告(2024/6/7)
时间:2026-02-05 16:53:55
来源:股民索赔宝
点击:80
<
上一篇:
【立案】超卓航科收到中国证监会立案告知书的公告(2023/11/18)
>
下一篇:
【立案】*ST西发收到中国证监会立案告知书的公告(2023/11/17)