首页
索赔征集
律师简介
新闻资讯
案件进展
索赔问答
成功案例
联系我们
上市公司相关信息
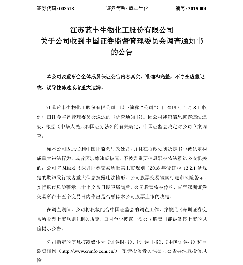
【调查通知】蓝丰生化收到中国证监会调查通知书的公告(2019/1/10)
时间:2026-02-10 09:46:32
来源:股民索赔宝
点击:76
<
上一篇:
【调查通知】藏格矿业收到中国证监会调查通知书的公告(2019/6/21)
>
下一篇:
【1_调查通知】ST天润收到中国证监会调查通知书的公告(2019/5/6)