首页
索赔征集
律师简介
新闻资讯
案件进展
索赔问答
成功案例
联系我们
上市公司相关信息
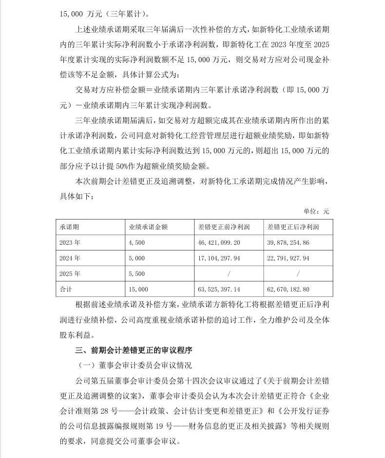
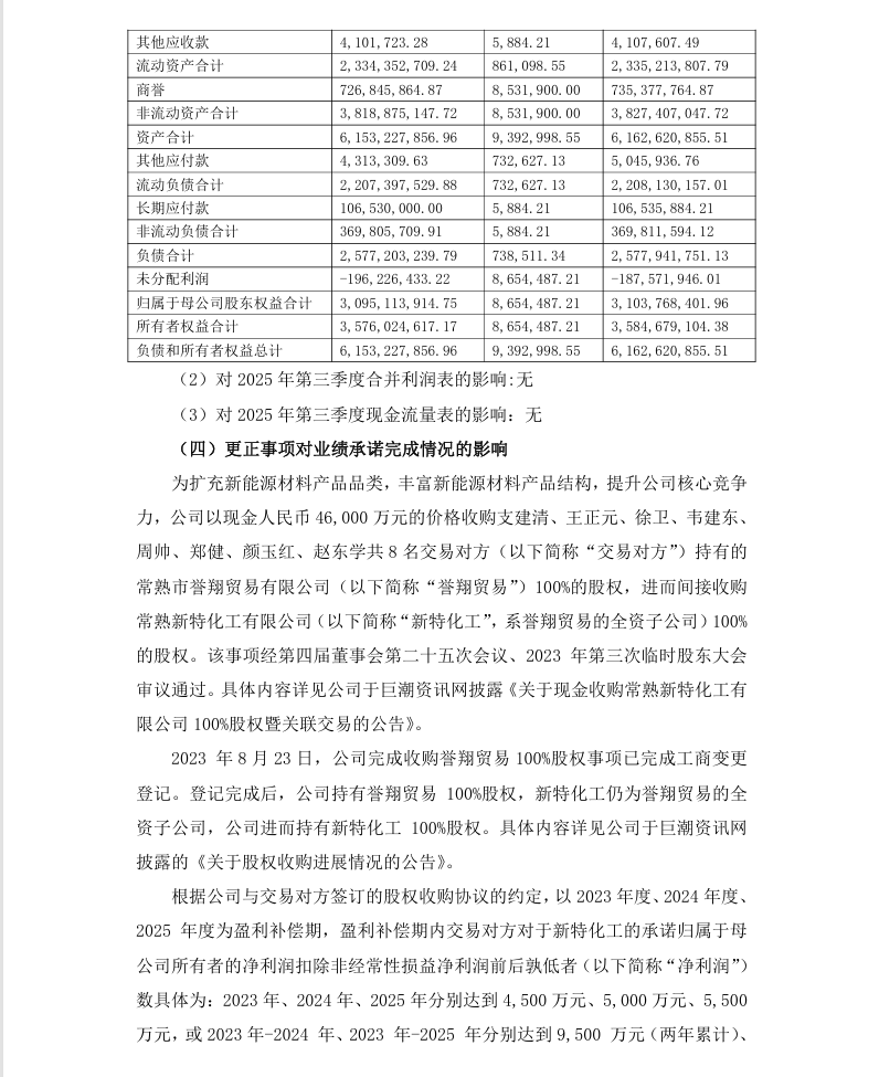
【会计差错更正】天际股份会计差错更正及追溯调整的公告(2026/2/12)
时间:2026-02-12 09:56:04
来源:股民索赔宝
点击:87
<
上一篇:
【立案】天际股份收到中国证监会立案告知书的公告(2026/2/12)
>
下一篇:
【警示函】大东方收到江苏证监局警示函的公告(2026/2/12)