首页
索赔征集
律师简介
新闻资讯
案件进展
索赔问答
成功案例
联系我们
上市公司相关信息
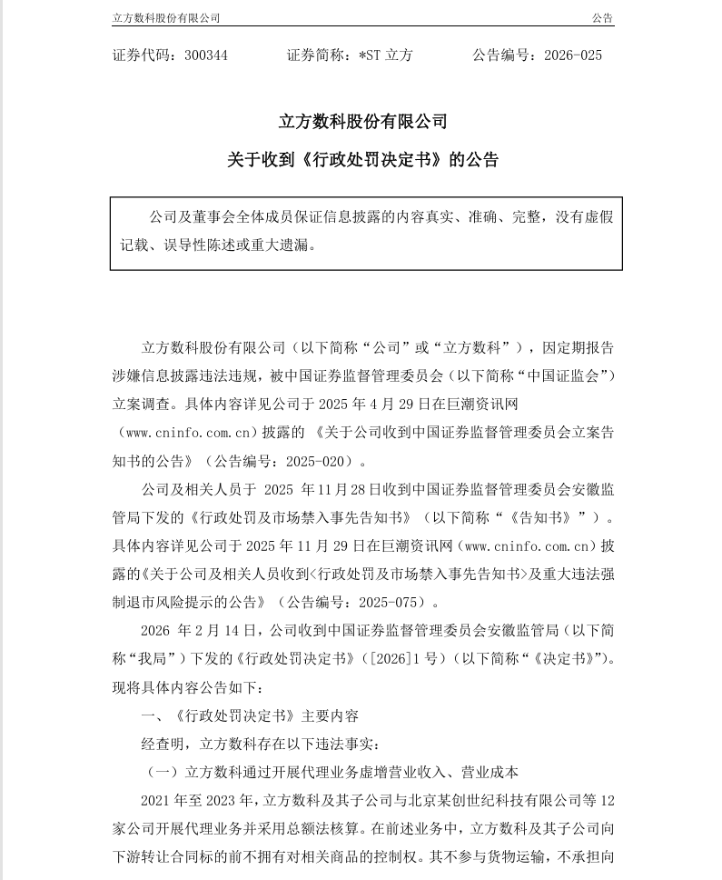
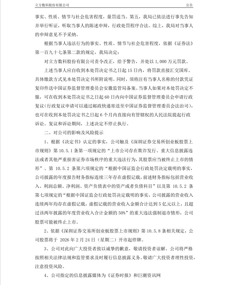
【正式处罚】ST立方收到《行政处罚决定书》的公告(2026/2/14)
时间:2026-02-24 09:06:32
来源:本站
点击:39
<
上一篇:
【2_立案(已过诉讼时效)】天风证券收到中国证监会立案告知书的公告(2026/2/14)
>
下一篇:
【立案】ST新华锦收到中国证监会立案告知书的公告(2026/2/26)