首页
索赔征集
律师简介
新闻资讯
案件进展
索赔问答
成功案例
联系我们
上市公司相关信息
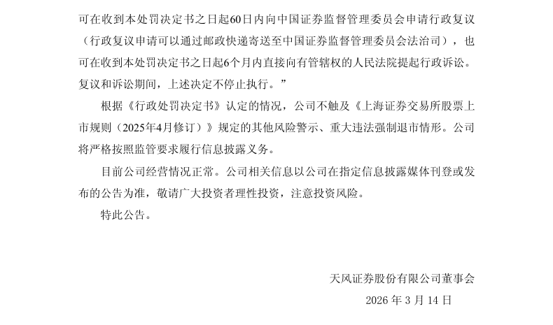
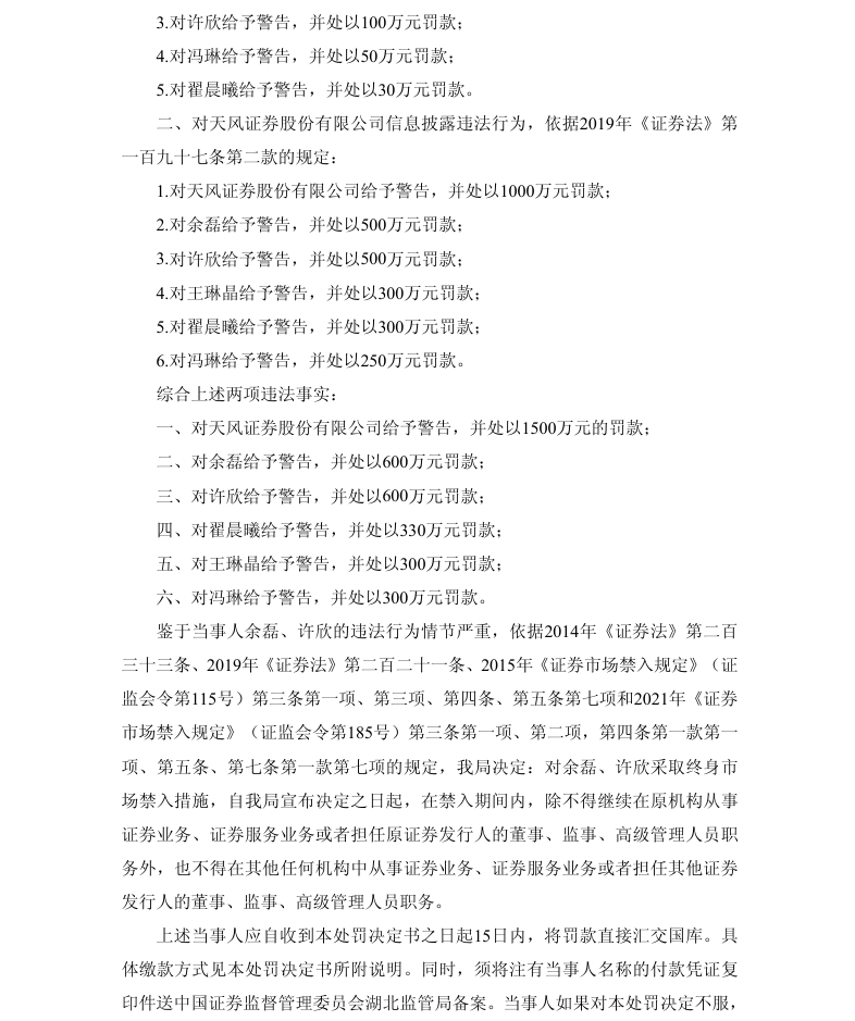
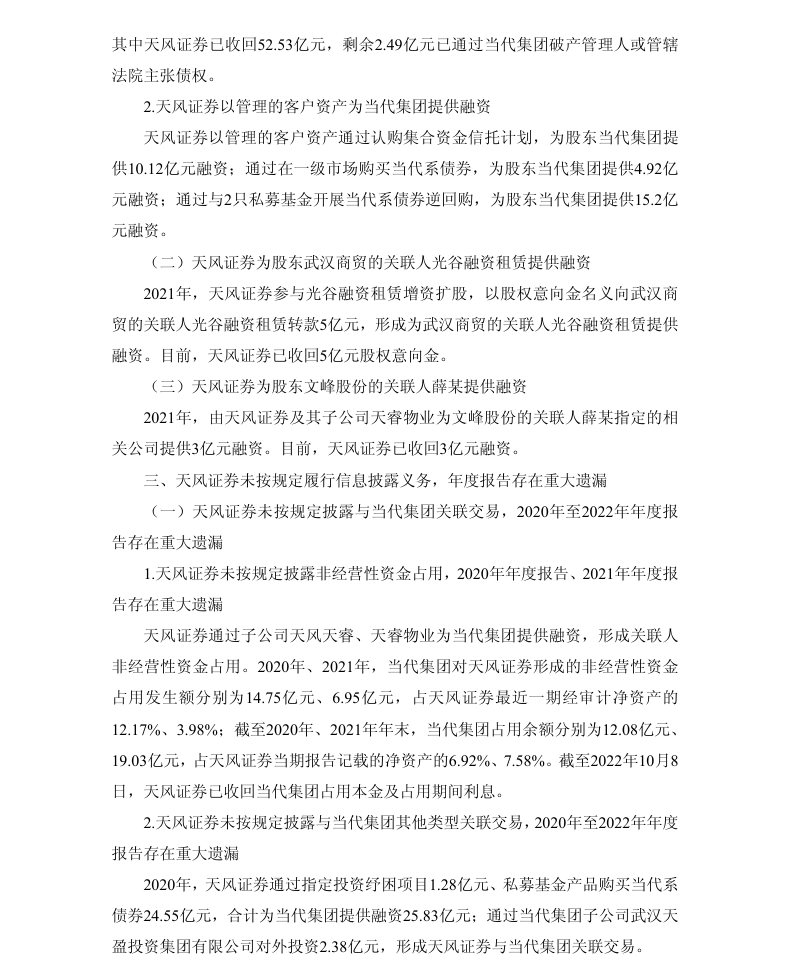
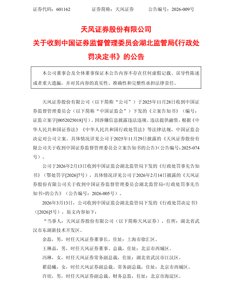
【1_正式处罚】天风证券收到《行政处罚决定书》的公告(2026/3/14)
时间:2026-03-16 09:40:13
来源:股民索赔宝
点击:43
<
上一篇:
【立案】利尔达收到中国证监会立案告知书的公告(2026/3/13)
>
下一篇:
【2_处罚事先告知(已过诉讼时效)】天风证券收到《行政处罚事先告知书》的公告(2026/3/14)