首页
索赔征集
律师简介
新闻资讯
案件进展
索赔问答
成功案例
联系我们
上市公司相关信息
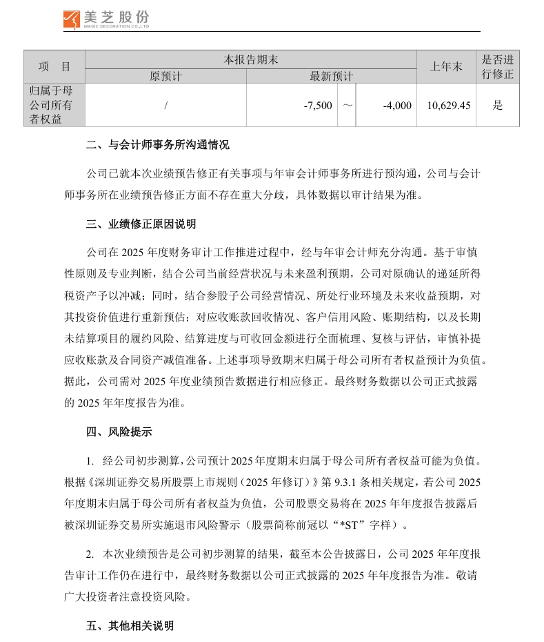
【业绩预告修正】美芝股份2025年度业绩预告修正公告(2026/3/17)
时间:2026-03-20 14:44:08
来源:股民索赔宝
点击:27
<
上一篇:
【2_立案】泉为科技收到中国证监会立案告知书的公告(2026/3/19)
>
下一篇:
【资讯】八一钢铁_2025年度证券维权十大影响案件之一