首页
索赔征集
律师简介
新闻资讯
案件进展
索赔问答
成功案例
联系我们
上市公司相关信息
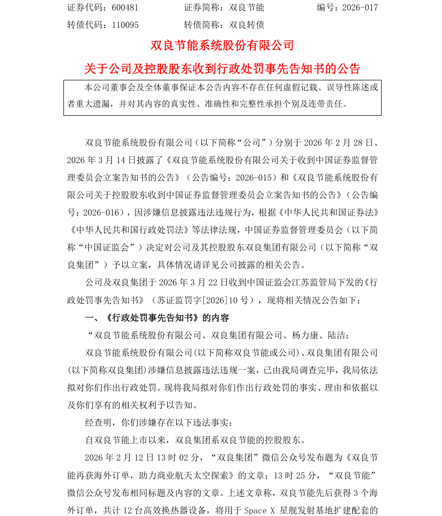
【处罚事先告知】双良节能收到《行政处罚事先告知书》的公告(2026/3/23)
时间:2026-03-23 10:38:27
来源:股民索赔宝
点击:27
<
上一篇:
【立案】奥维通信收到中国证监会立案告知书的公告(2026/3/21)
>
下一篇:
【2_处罚事先告知】东方时尚收到《行政处罚事先告知书》的公告(2026/3/20)