首页
索赔征集
律师简介
新闻资讯
案件进展
索赔问答
成功案例
联系我们
上市公司相关信息
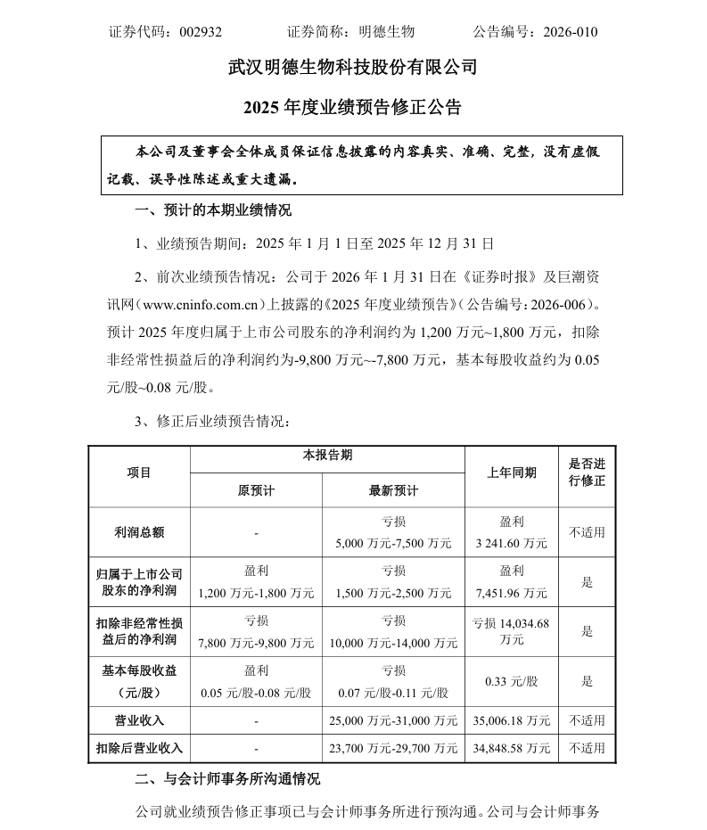
【业绩预告修正】明德生物2025年度业绩预告修正公告(2026/3/23)
时间:2026-03-23 17:25:50
来源:股民索赔宝
点击:27
<
上一篇:
【正式处罚】ST沐邦收到《行政处罚决定书》的公告(2026/3/21)
>
下一篇:
【处罚事先告知】东方通收到《行政处罚事先告知书》的公告(2025/9/12)