首页
索赔征集
律师简介
新闻资讯
案件进展
索赔问答
成功案例
联系我们
上市公司相关信息
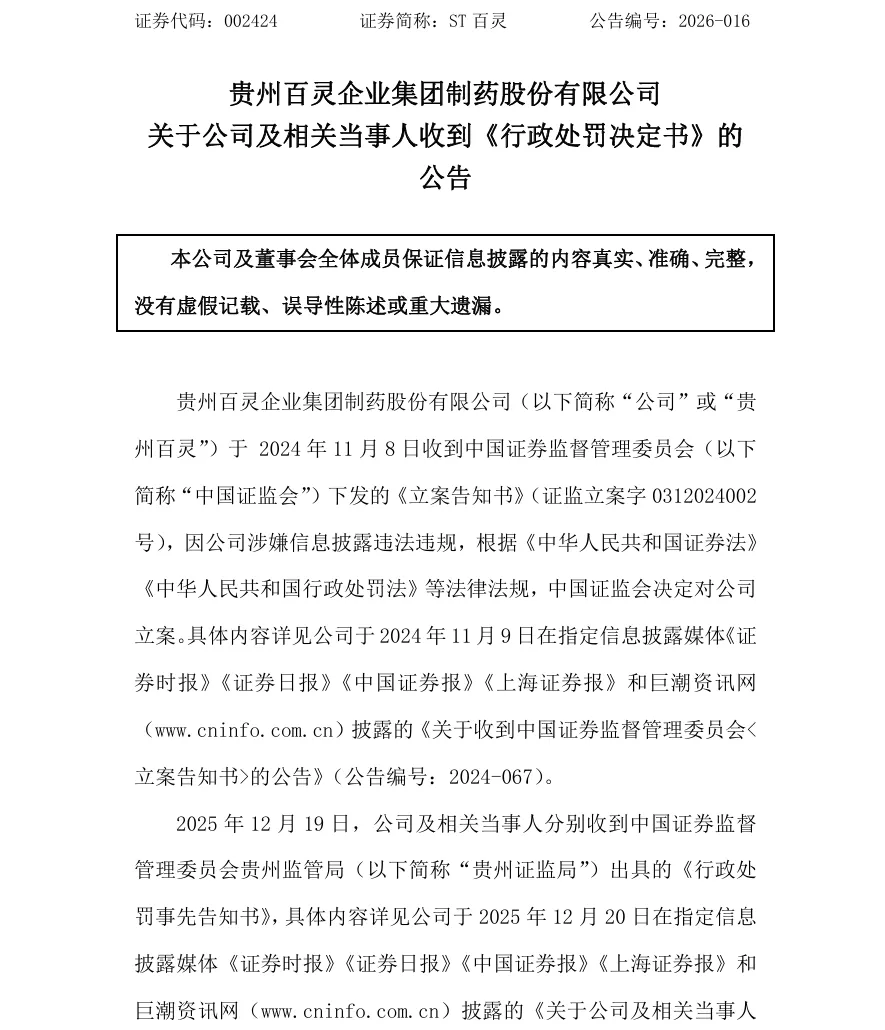
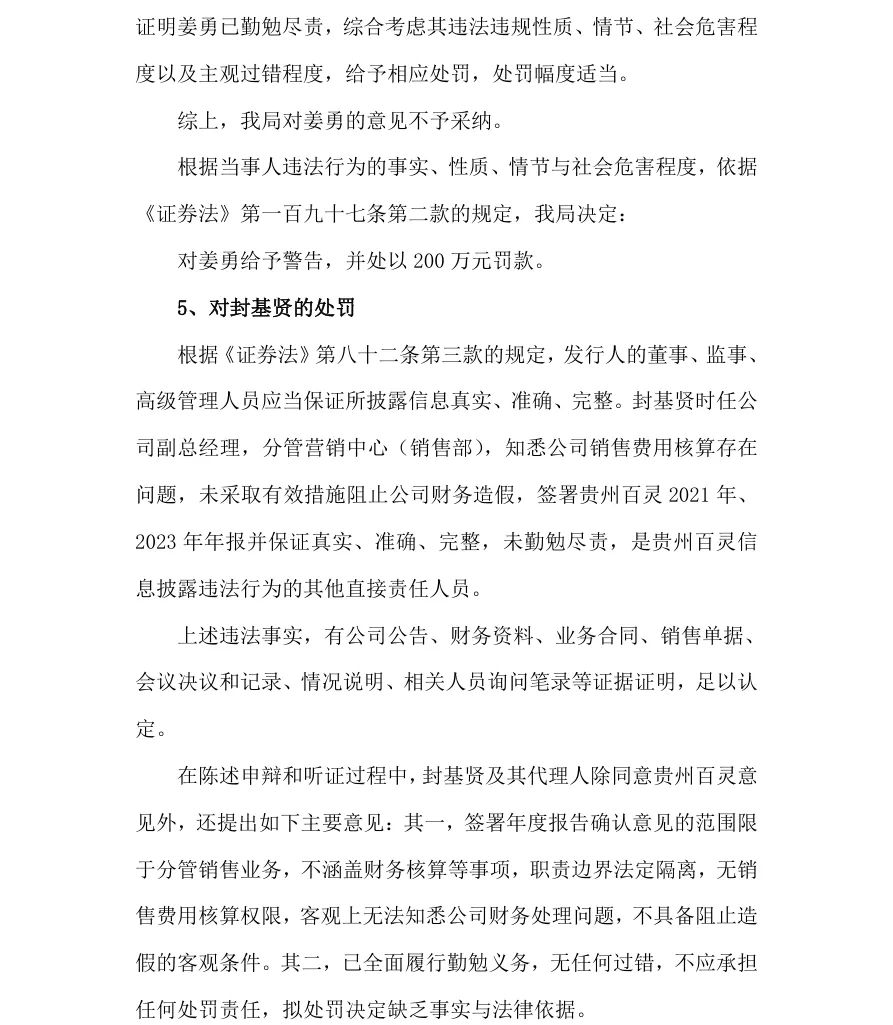
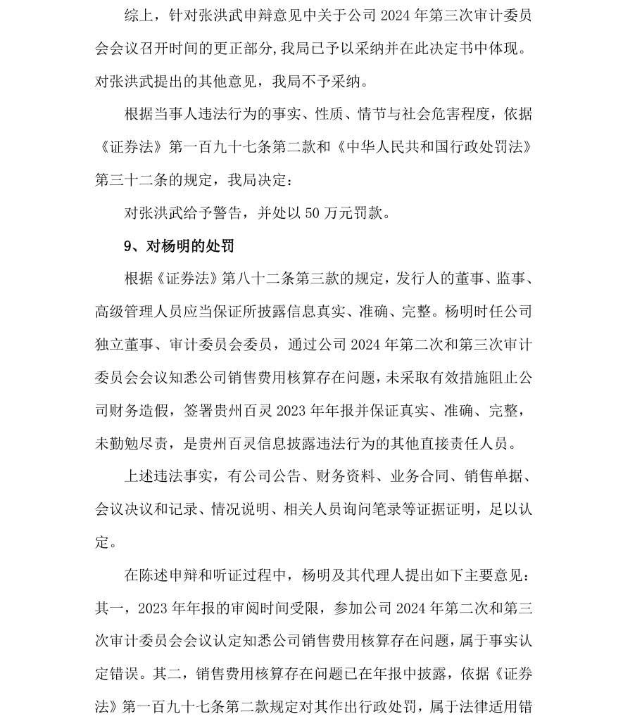
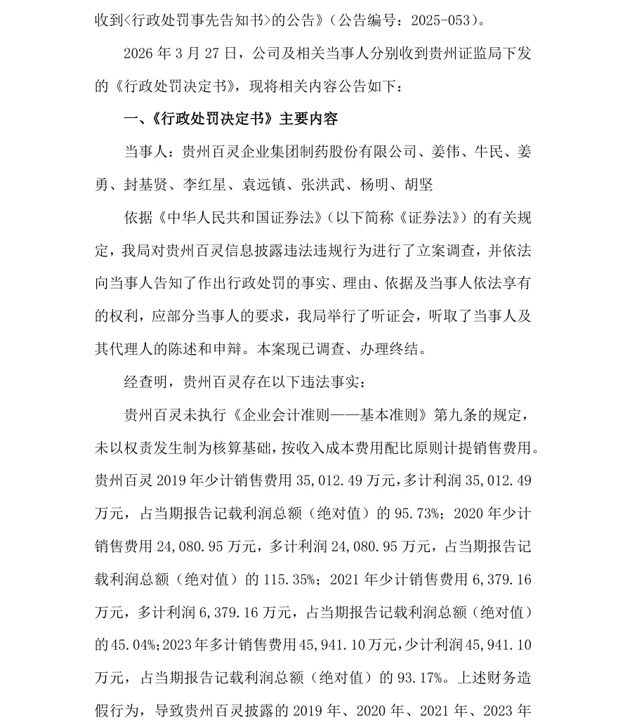
【正式处罚】ST百灵收到《行政处罚决定书》的公告(2026/3/27)
时间:2026-03-30 15:27:41
来源:股民索赔宝
点击:878
<
上一篇:
【警示函】金太阳收到广东证监局警示函的公告(2026/3/20)
>
下一篇:
【正式处罚】得润电子收到《行政处罚决定书》的公告(2026/3/27)