首页
索赔征集
律师简介
新闻资讯
案件进展
索赔问答
成功案例
联系我们
上市公司相关信息
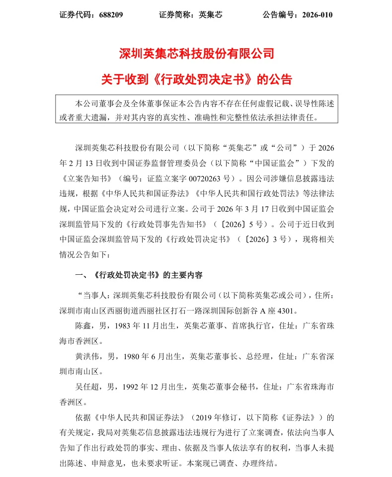
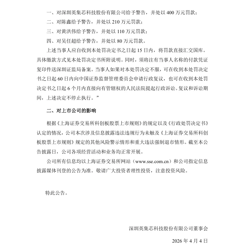
【正式处罚】英集芯收到《行政处罚决定书》的公告(2026/4/4)
时间:2026-04-13 09:16:39
来源:本站
点击:249
<
上一篇:
【处罚事先告知】恒信东方收到《行政处罚事先告知书》的公告(2026/4/3)
>
下一篇:
【正式处罚】双良节能收到《行政处罚决定书》的公告(2026/4/4)