首页
索赔征集
律师简介
新闻资讯
案件进展
索赔问答
成功案例
联系我们
上市公司相关信息
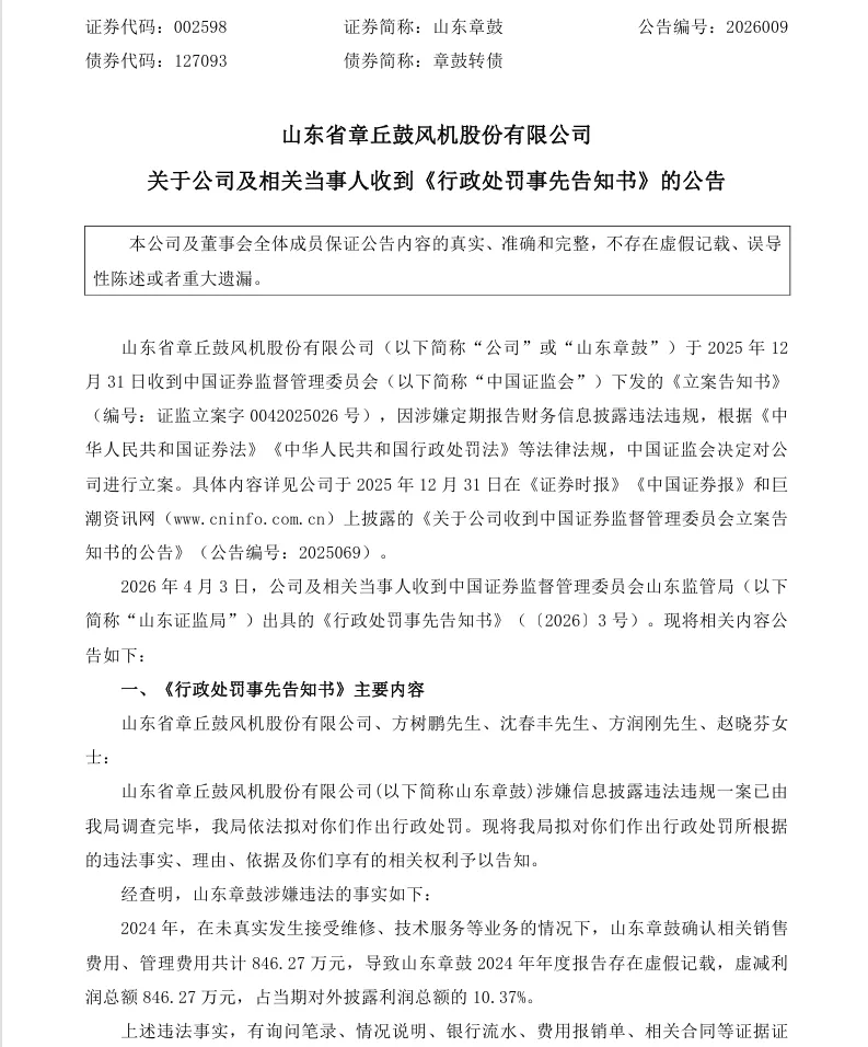
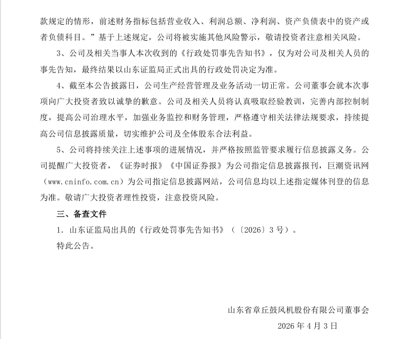
【处罚事先告知】山东章鼓收到《行政处罚事先告知书》的公告(2026/4/3)
时间:2026-04-13 09:27:21
来源:本站
点击:517
<
上一篇:
【正式处罚】双良节能收到《行政处罚决定书》的公告(2026/4/4)
>
下一篇:
【立案】电科数字收到中国证监会立案告知书的公告(2026/4/4)