首页
索赔征集
律师简介
新闻资讯
案件进展
索赔问答
成功案例
联系我们
上市公司相关信息
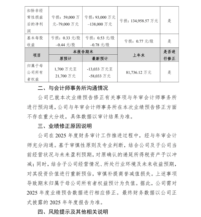
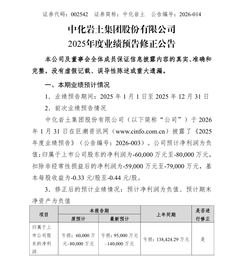
【业绩预告修正】中化岩土2025年度业绩预告修正公告(2026/4/8)
时间:2026-04-13 10:39:23
来源:股民索赔宝
点击:282
<
上一篇:
【警示函】电科数字收到上海证监局警示函的公告(2026/4/4)
>
下一篇:
【业绩预亏】春光科技2025年度业绩预亏公告(2026/4/10)