首页
索赔征集
律师简介
新闻资讯
案件进展
索赔问答
成功案例
联系我们
上市公司相关信息
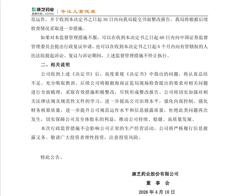
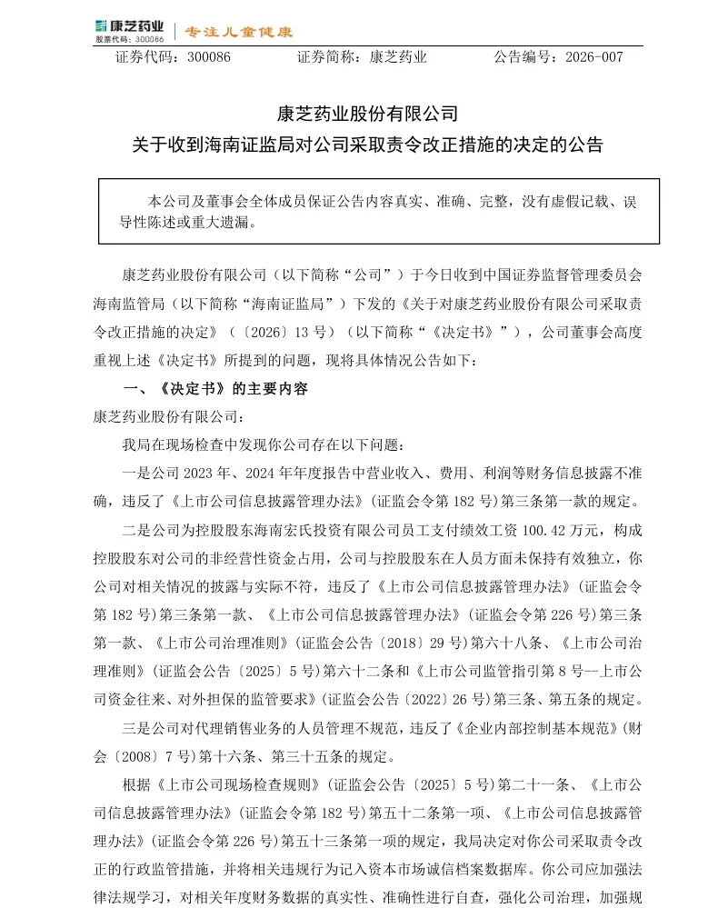
【监管函】康芝药业收到责令改正措施的决定的公告(2026/4/10)
时间:2026-04-14 10:04:22
来源:本站
点击:363
<
上一篇:
【正式处罚】搜特收到《行政处罚决定书》的公告(2023/12/27)
>
下一篇:没有了!