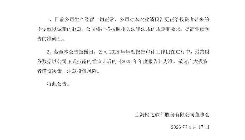
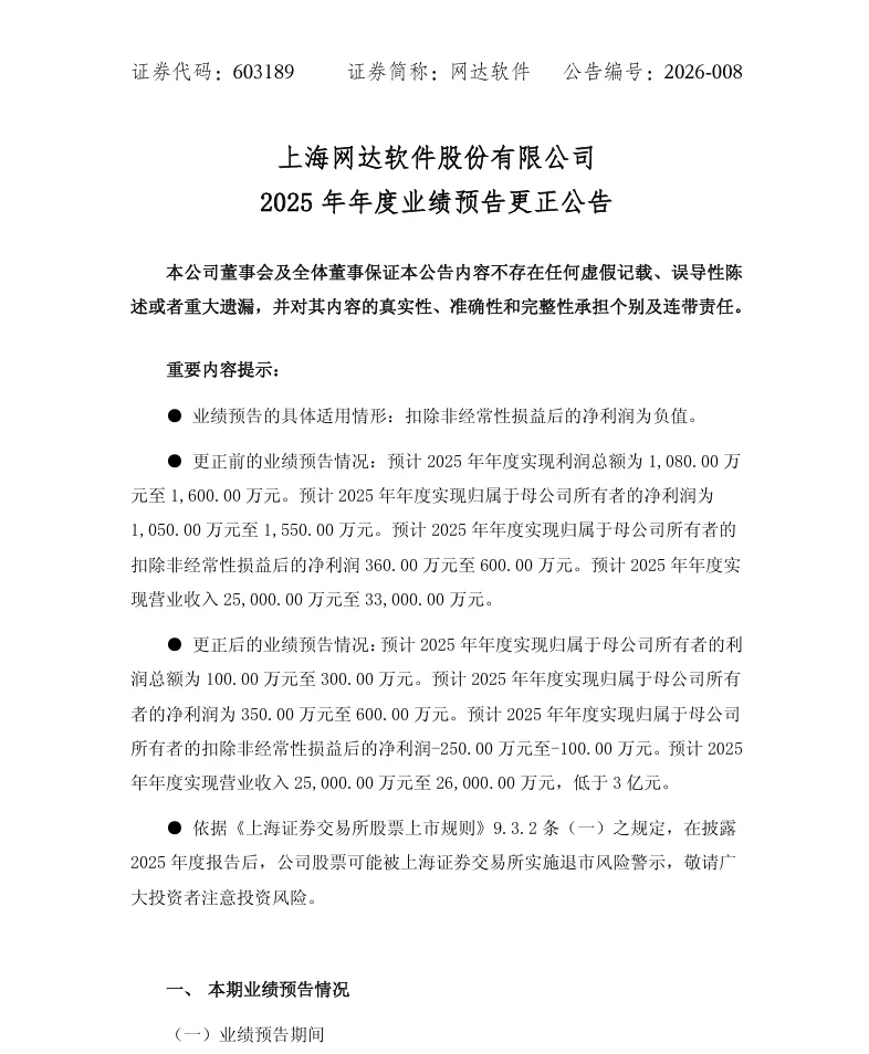
【业绩预告修正】网达软件2025年度业绩预告修正公告(2026/4/17)

时间:2026-04-20 14:42:14 来源:本站 点击:545

【业绩预告修正】网达软件2025年度业绩预告修正公告(2026/4/17)【业绩预告修正】网达软件2025年度业绩预告修正公告(2026/4/17)【业绩预告修正】网达软件2025年度业绩预告修正公告(2026/4/17)【业绩预告修正】网达软件2025年度业绩预告修正公告(2026/4/17)

二维码
二维码