首页
索赔征集
律师简介
新闻资讯
案件进展
索赔问答
成功案例
联系我们
上市公司相关信息
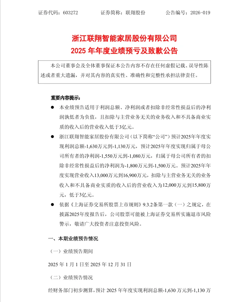
【业绩预亏】联翔股份2025年度业绩预亏及致歉公告(2026/4/20)
时间:2026-04-20 15:36:04
来源:本站
点击:523
<
上一篇:
【监管函】菲林格尔收到行政监管措施决定书的公告(2026/4/4)
>
下一篇:
【2_处罚事先告知】ST实达收到《行政处罚事先告知书》的公告(2023/12/7)