首页
索赔征集
律师简介
新闻资讯
案件进展
索赔问答
成功案例
联系我们
上市公司相关信息
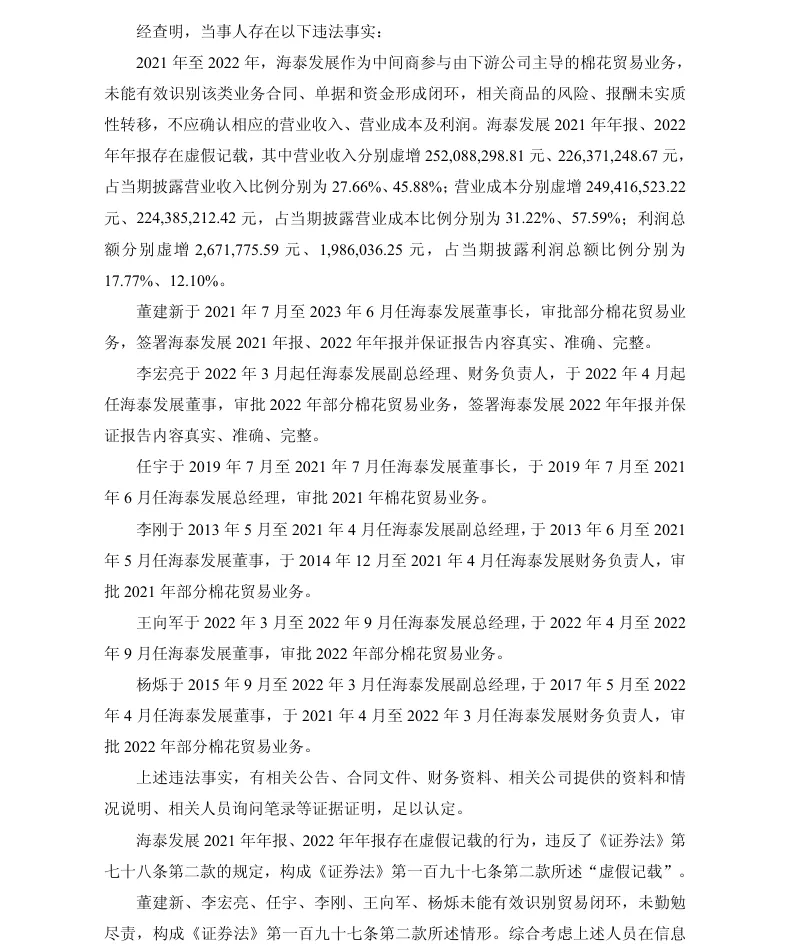
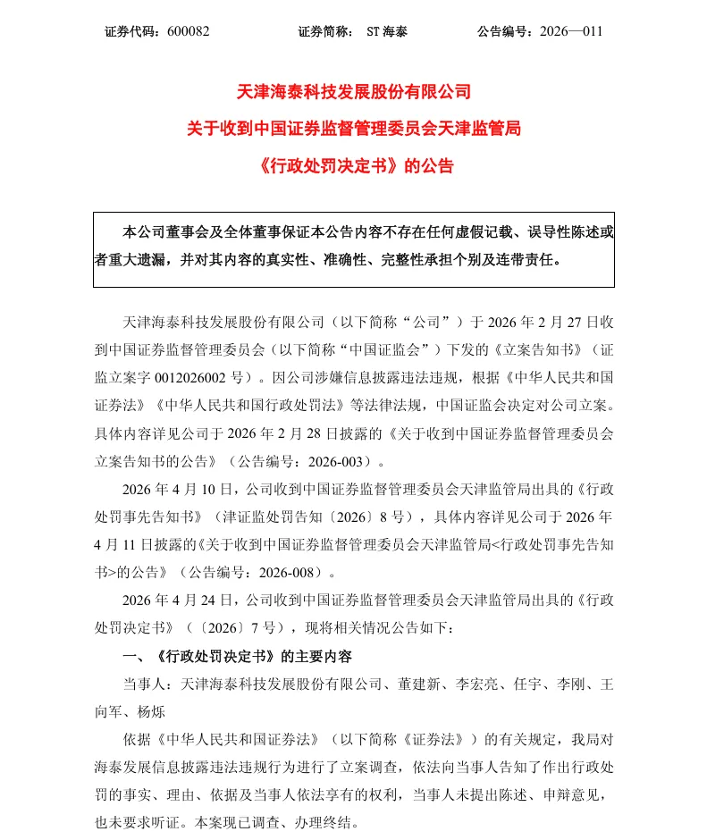
【正式处罚】 ST海泰收到《行政处罚决定书》的公告(2026/4/25)
时间:2026-04-27 11:42:18
来源:本站
点击:490
<
上一篇:
【会计差错更正】龙大美食会计差错更正及追溯调整的公告(2026/1/30)
>
下一篇:
【正式处罚】ST达华收到《行政处罚决定书》的公告(2026/4/25)