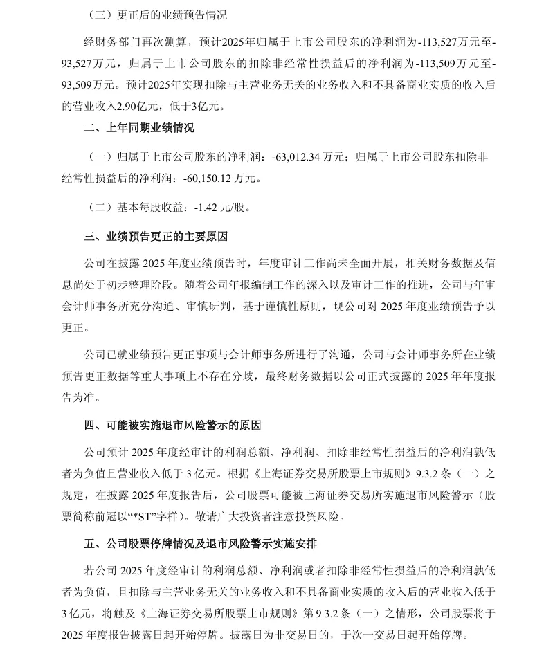
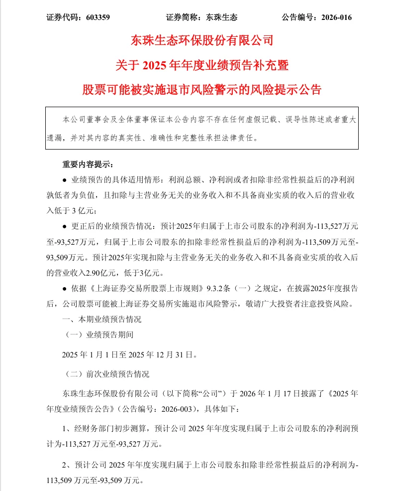
【自查公告】东珠生态2025年度业绩预告补充暨可能被实施退市风险警示的风险提示公告(2026/4/25)

时间:2026-04-27 13:45:20 来源:本站 点击:475

【自查公告】东珠生态2025年度业绩预告补充暨可能被实施退市风险警示的风险提示公告(2026/4/25)【自查公告】东珠生态2025年度业绩预告补充暨可能被实施退市风险警示的风险提示公告(2026/4/25)【自查公告】东珠生态2025年度业绩预告补充暨可能被实施退市风险警示的风险提示公告(2026/4/25)

二维码
二维码