首页
索赔征集
律师简介
新闻资讯
案件进展
索赔问答
成功案例
联系我们
案件进度
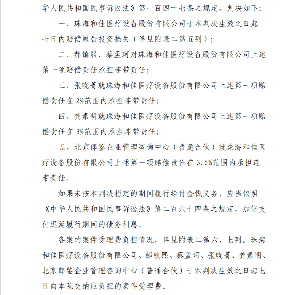
【*ST和佳】2026/1/15收到一审判决(截取部分判决书)
时间:2026-01-23 11:54:24
来源:股民索赔宝
点击:104
<
上一篇:
【*ST红相】2026/1/15已有3人提交至厦门中院立案
>
下一篇:
【立方数科】2026/1/15已有26人提交至合肥中院立案(截取部分)