首页
索赔征集
律师简介
新闻资讯
案件进展
索赔问答
成功案例
联系我们
上市公司相关信息
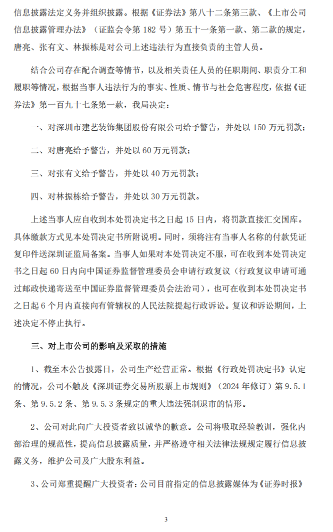
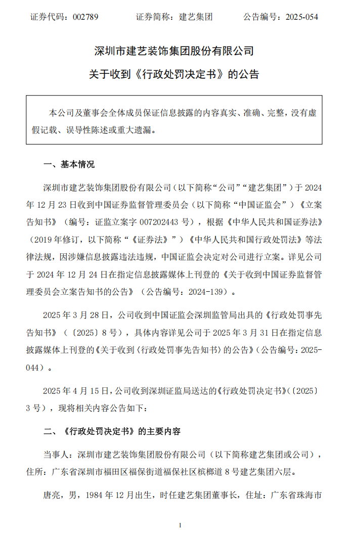
【正式处罚】建艺集团收到《行政处罚决定书》的公告(2025/4/15)
时间:2026-01-12 15:54:36
来源:股民索赔宝
点击:99
<
上一篇:
【正式处罚】莫高股份收到《行政处罚决定书》的公告(2025/1/6)
>
下一篇:
【正式处罚】云内动力收到《行政处罚决定书》的公告(2025/8/9)