【正式处罚】云内动力收到《行政处罚决定书》的公告(2025/8/9)

时间:2026-01-12 15:58:47 来源:股民索赔宝 点击:102

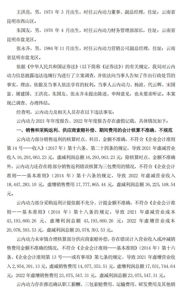
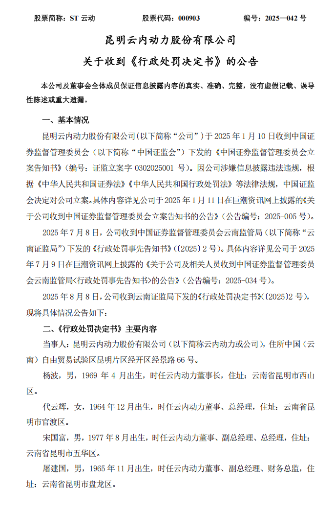
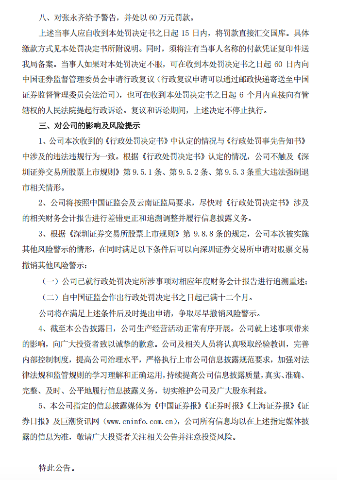
ST云动:关于收到《行政处罚决定书》的公告1.pngST云动:关于收到《行政处罚决定书》的公告2.pngST云动:关于收到《行政处罚决定书》的公告3.pngST云动:关于收到《行政处罚决定书》的公告5.pngST云动:关于收到《行政处罚决定书》的公告6.pngST云动:关于收到《行政处罚决定书》的公告7.png

二维码
二维码