【正式处罚】济南高新收到《行政处罚决定书》的公告(2019/10/26)

时间:2026-01-15 16:22:09 来源:股民索赔宝 点击:93

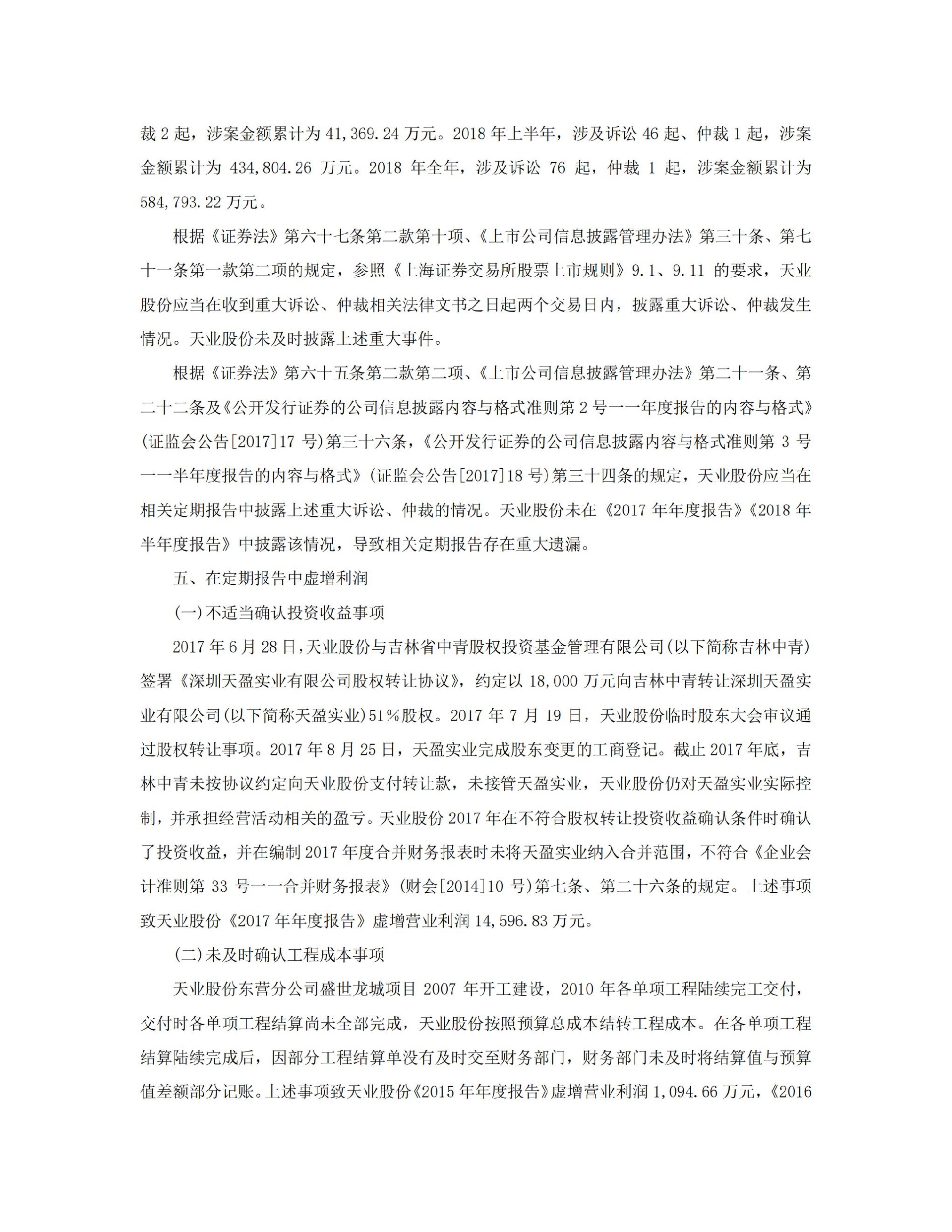
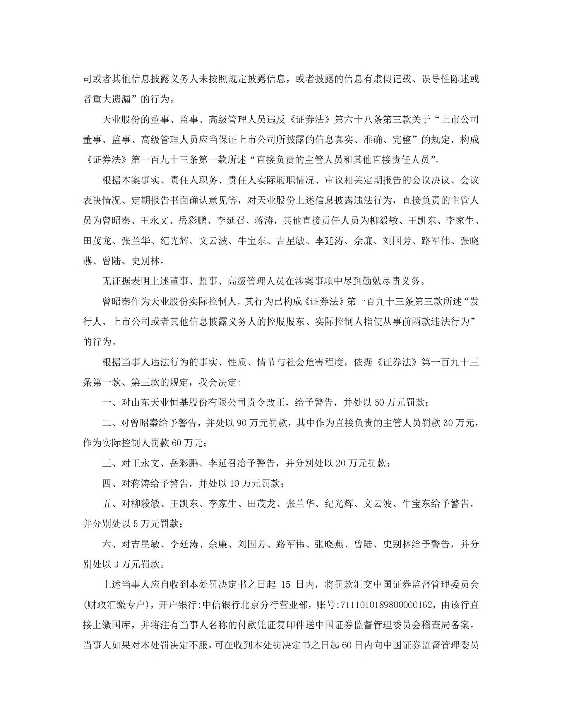
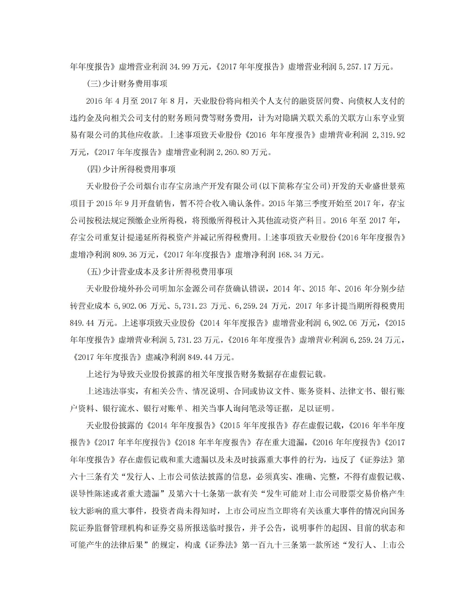
ST天业:关于收到中国证监会《行政处罚决定书》及《市场禁入决定书》的公告_01.jpgST天业:关于收到中国证监会《行政处罚决定书》及《市场禁入决定书》的公告_02.jpgST天业:关于收到中国证监会《行政处罚决定书》及《市场禁入决定书》的公告_03.jpgST天业:关于收到中国证监会《行政处罚决定书》及《市场禁入决定书》的公告_04.jpgST天业:关于收到中国证监会《行政处罚决定书》及《市场禁入决定书》的公告_05.jpgST天业:关于收到中国证监会《行政处罚决定书》及《市场禁入决定书》的公告_06.jpgST天业:关于收到中国证监会《行政处罚决定书》及《市场禁入决定书》的公告_07.jpg

二维码
二维码