【正式处罚】退市富控收到《行政处罚决定书》的公告(2020/6/24)

时间:2026-01-15 16:25:12 来源:股民索赔宝 点击:88

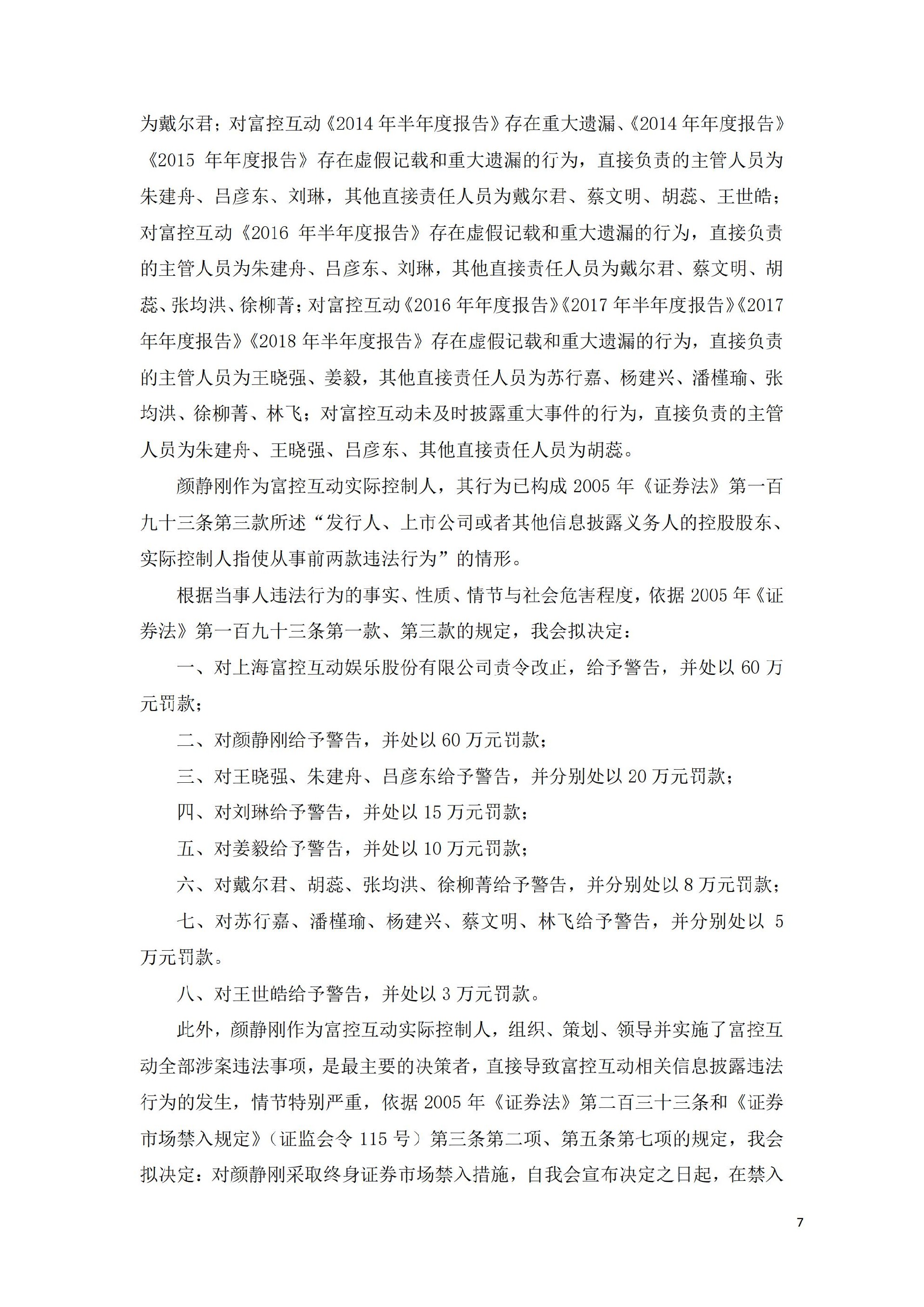
_ST富控:关于收到中国证券监督管理委员会《行政处罚及市场禁入事先告知书》的公告_01.jpg_ST富控:关于收到中国证券监督管理委员会《行政处罚及市场禁入事先告知书》的公告_02.jpg_ST富控:关于收到中国证券监督管理委员会《行政处罚及市场禁入事先告知书》的公告_03.jpg_ST富控:关于收到中国证券监督管理委员会《行政处罚及市场禁入事先告知书》的公告_04.jpg_ST富控:关于收到中国证券监督管理委员会《行政处罚及市场禁入事先告知书》的公告_05.jpg_ST富控:关于收到中国证券监督管理委员会《行政处罚及市场禁入事先告知书》的公告_06.jpg_ST富控:关于收到中国证券监督管理委员会《行政处罚及市场禁入事先告知书》的公告_07.jpg_ST富控:关于收到中国证券监督管理委员会《行政处罚及市场禁入事先告知书》的公告_08.jpg_ST富控:关于收到中国证券监督管理委员会《行政处罚及市场禁入事先告知书》的公告_09.jpg

二维码
二维码