首页
索赔征集
律师简介
新闻资讯
案件进展
索赔问答
成功案例
联系我们
上市公司相关信息
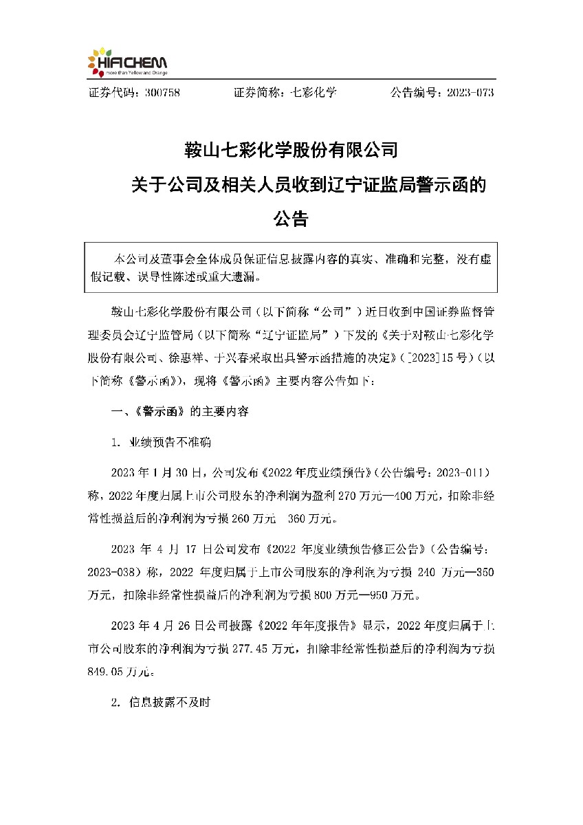
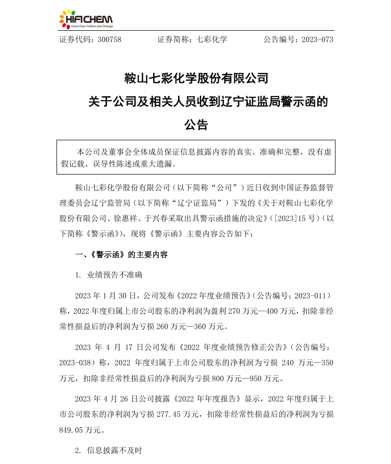
【警示函】七彩化学收到辽宁证监局警示函的公告(2023/6/26)
时间:2026-01-15 17:45:00
来源:本站
点击:77
<
上一篇:
【警示函】ST碳元收到江苏证监局警示函的公告(2023/4/26)
>
下一篇:
【正式处罚】我乐家居收到《行政处罚决定书》的公告(2023/9/27)