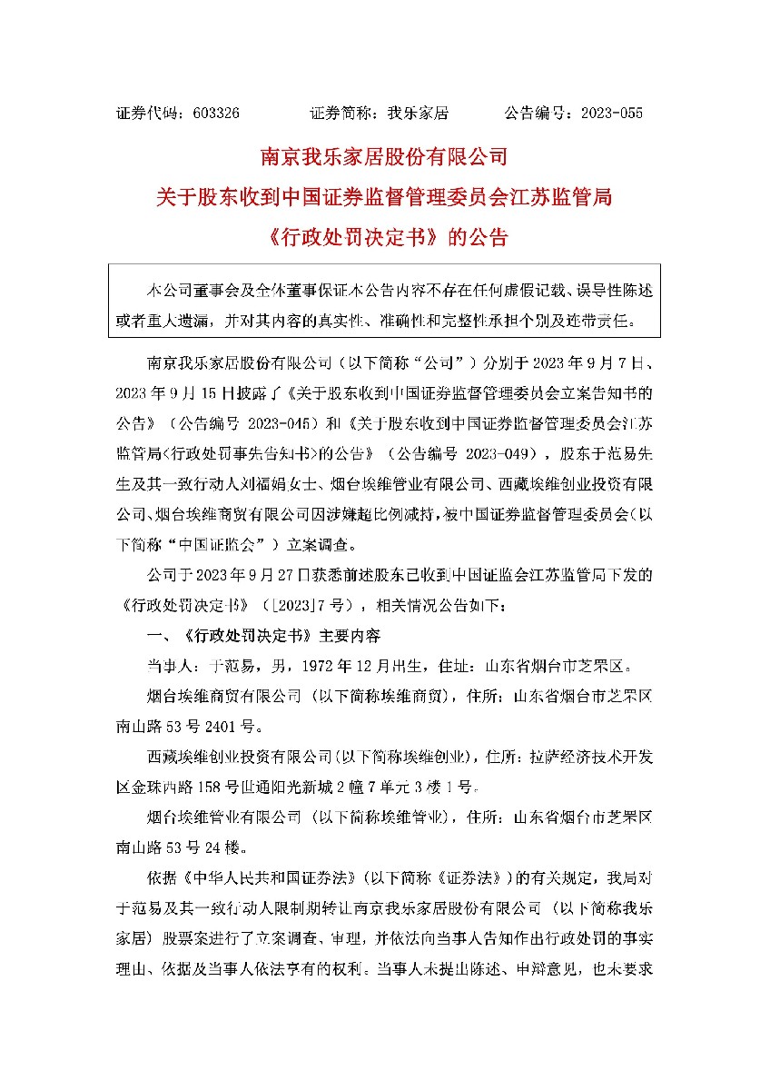
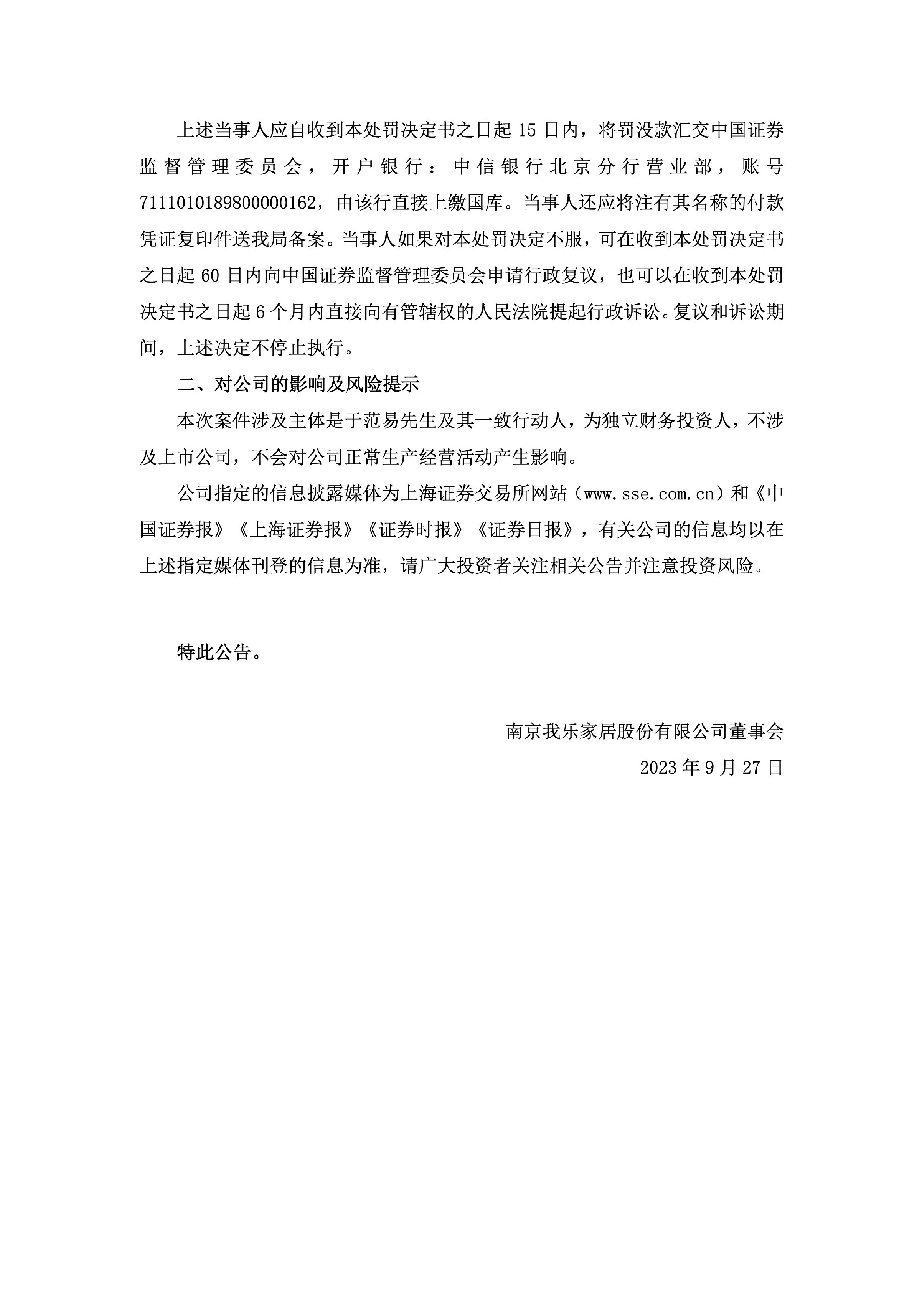
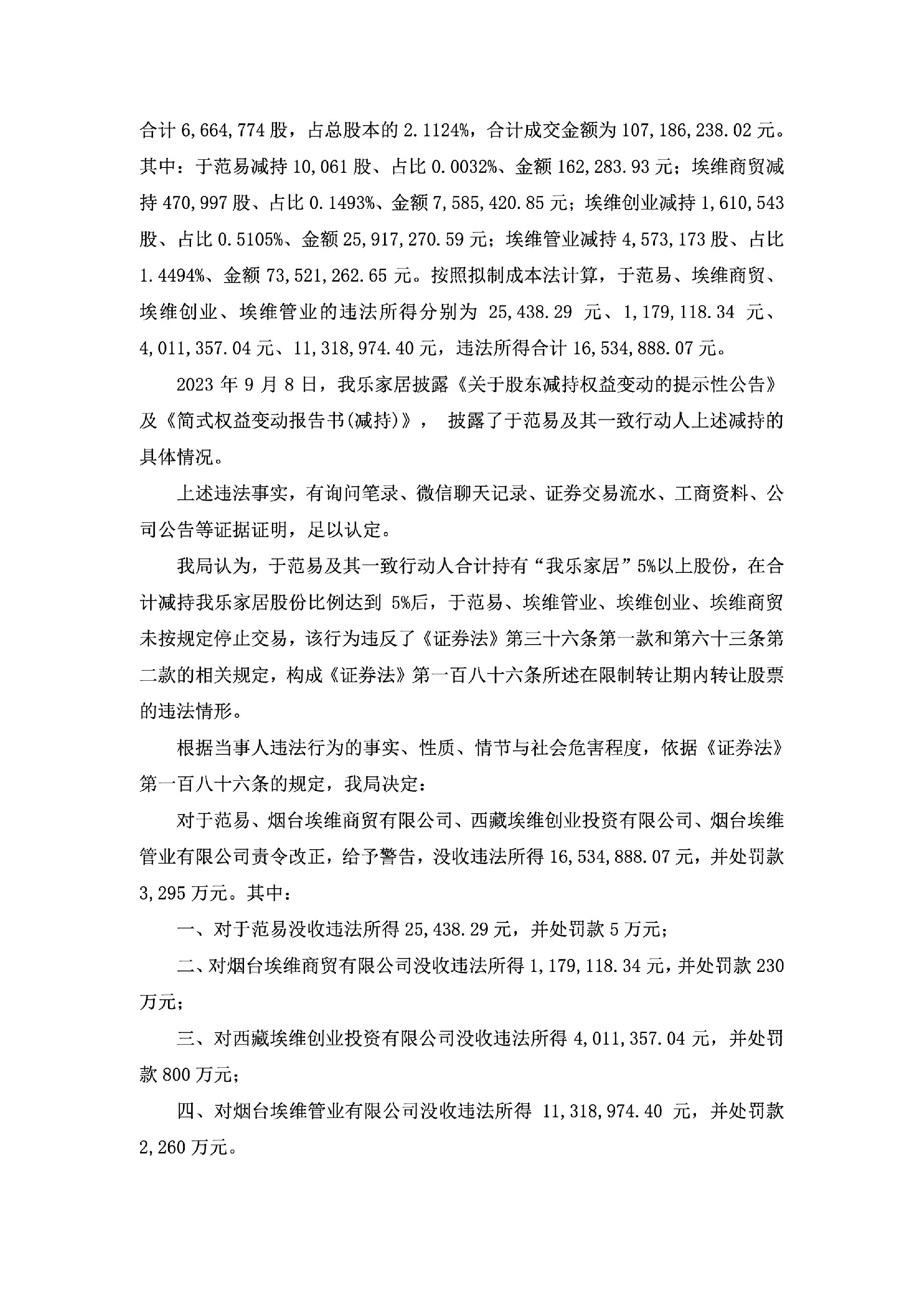
【正式处罚】我乐家居收到《行政处罚决定书》的公告(2023/9/27)

时间:2026-01-15 17:46:19 来源:本站 点击:4

我乐家居:关于股东收到中国证券监督管理委员会江苏监管局《行政处罚事决定书》的公告1.jpg我乐家居:关于股东收到中国证券监督管理委员会江苏监管局《行政处罚事决定书》的公告2.jpg我乐家居:关于股东收到中国证券监督管理委员会江苏监管局《行政处罚事决定书》的公告3.jpg我乐家居:关于股东收到中国证券监督管理委员会江苏监管局《行政处罚事决定书》的公告4.jpg

二维码
二维码