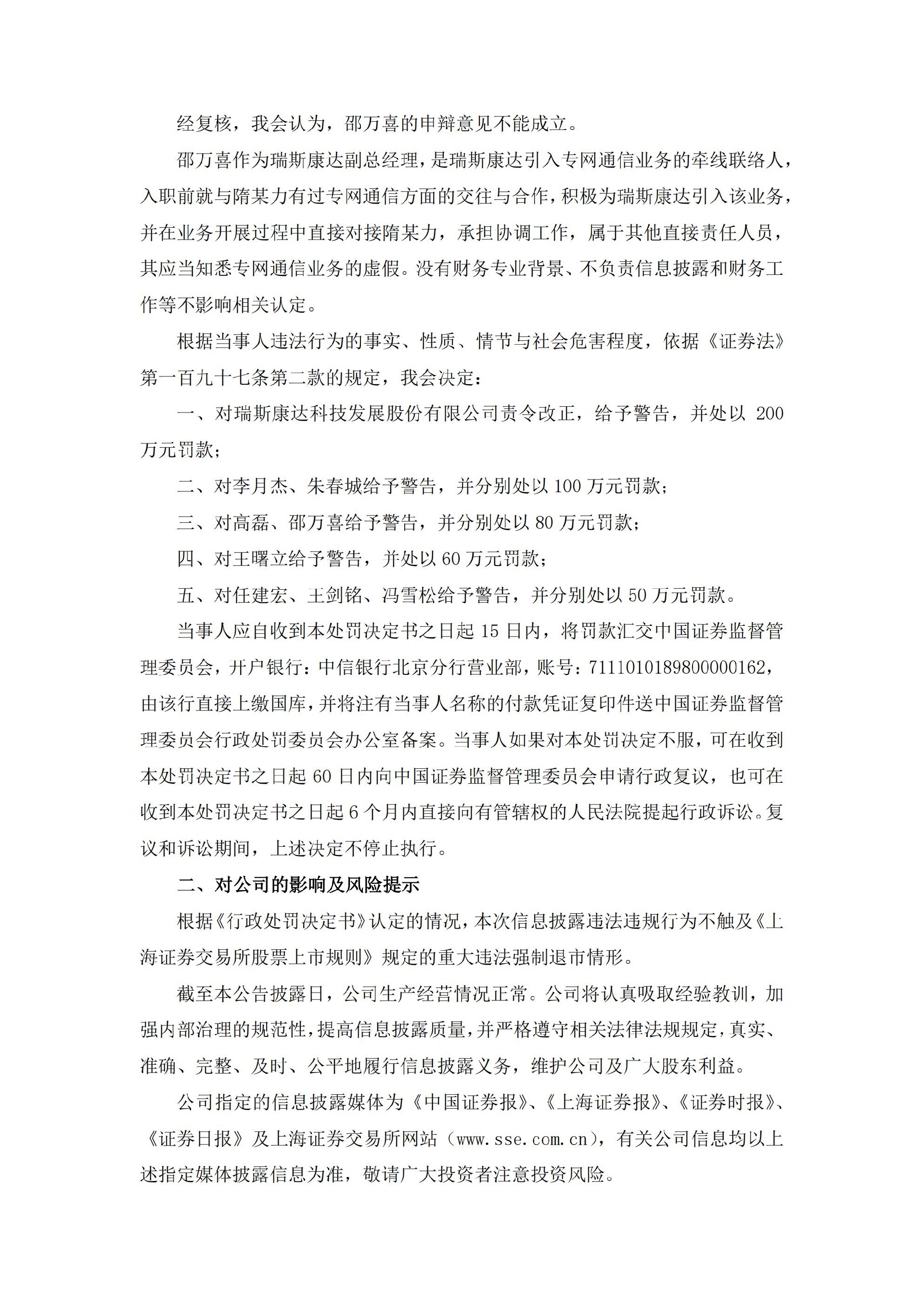
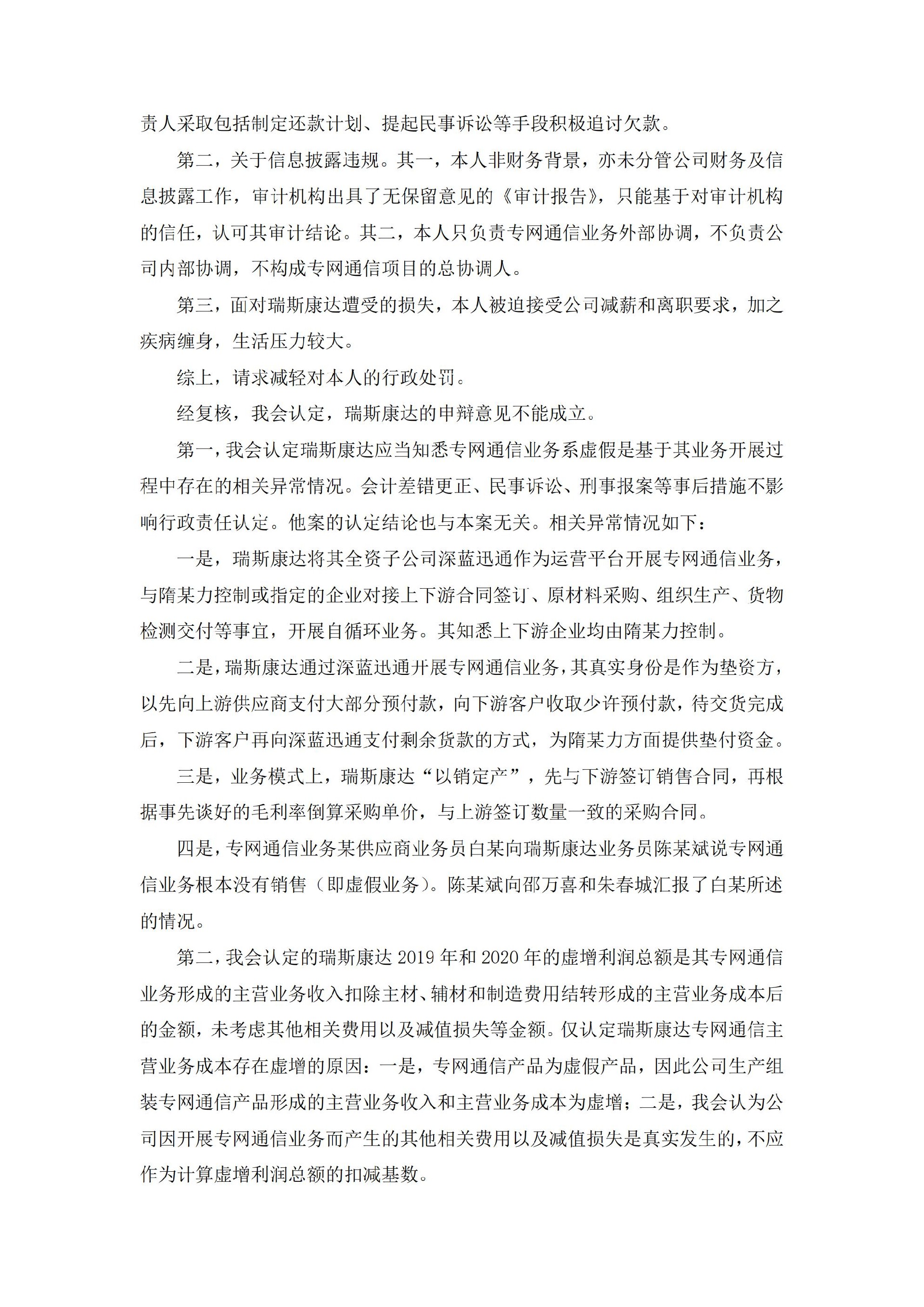
【正式处罚】瑞斯康达收到《行政处罚决定书》的公告(2023/9/16)

时间:2026-01-19 17:06:49 来源:股民索赔宝 点击:82

瑞斯康达:关于收到中国证券监督管理委员会《行政处罚决定书》的公告_01.jpg瑞斯康达:关于收到中国证券监督管理委员会《行政处罚决定书》的公告_02.jpg瑞斯康达:关于收到中国证券监督管理委员会《行政处罚决定书》的公告_03.jpg瑞斯康达:关于收到中国证券监督管理委员会《行政处罚决定书》的公告_04.jpg瑞斯康达:关于收到中国证券监督管理委员会《行政处罚决定书》的公告_05.jpg瑞斯康达:关于收到中国证券监督管理委员会《行政处罚决定书》的公告_06.jpg

二维码
二维码