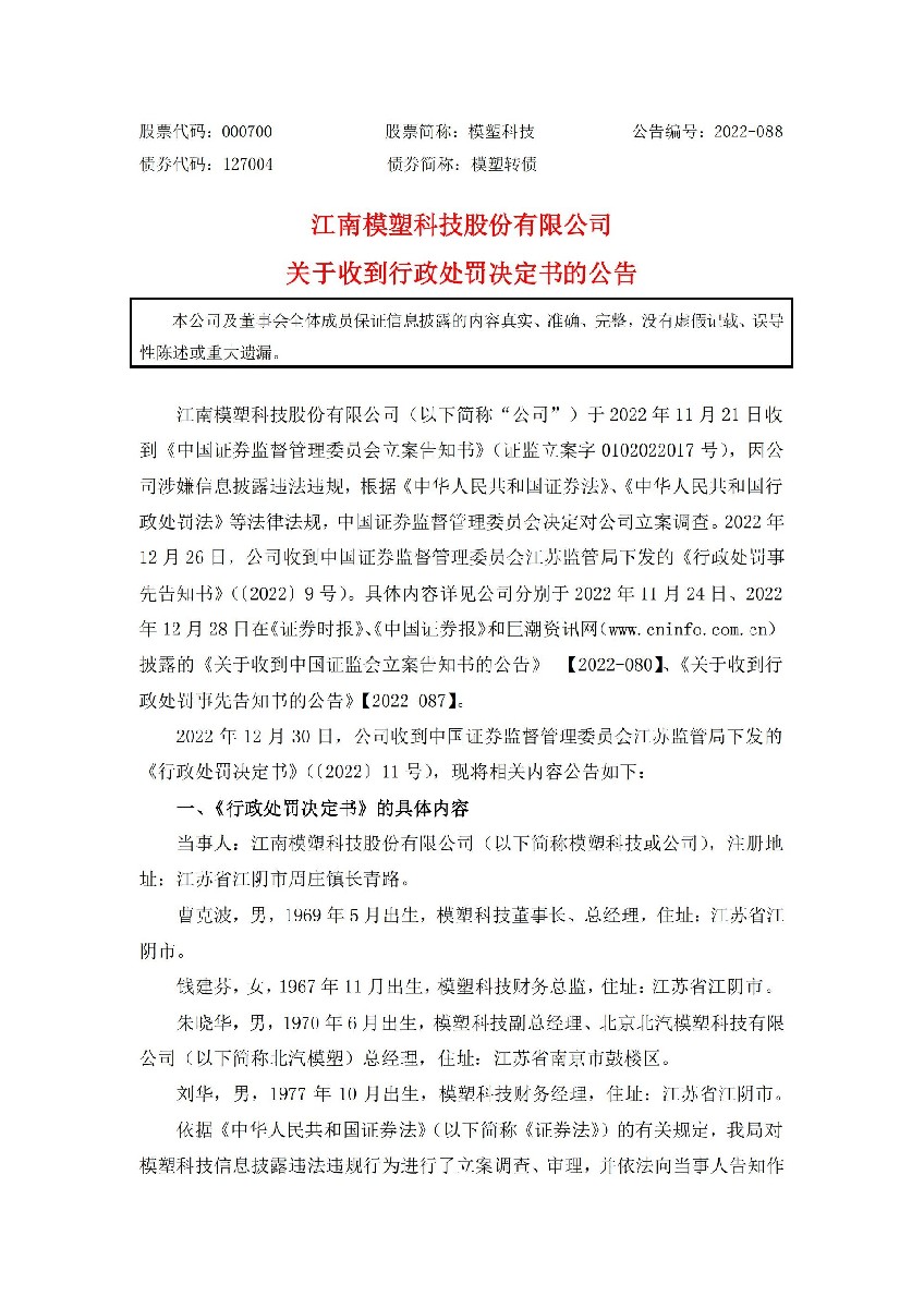
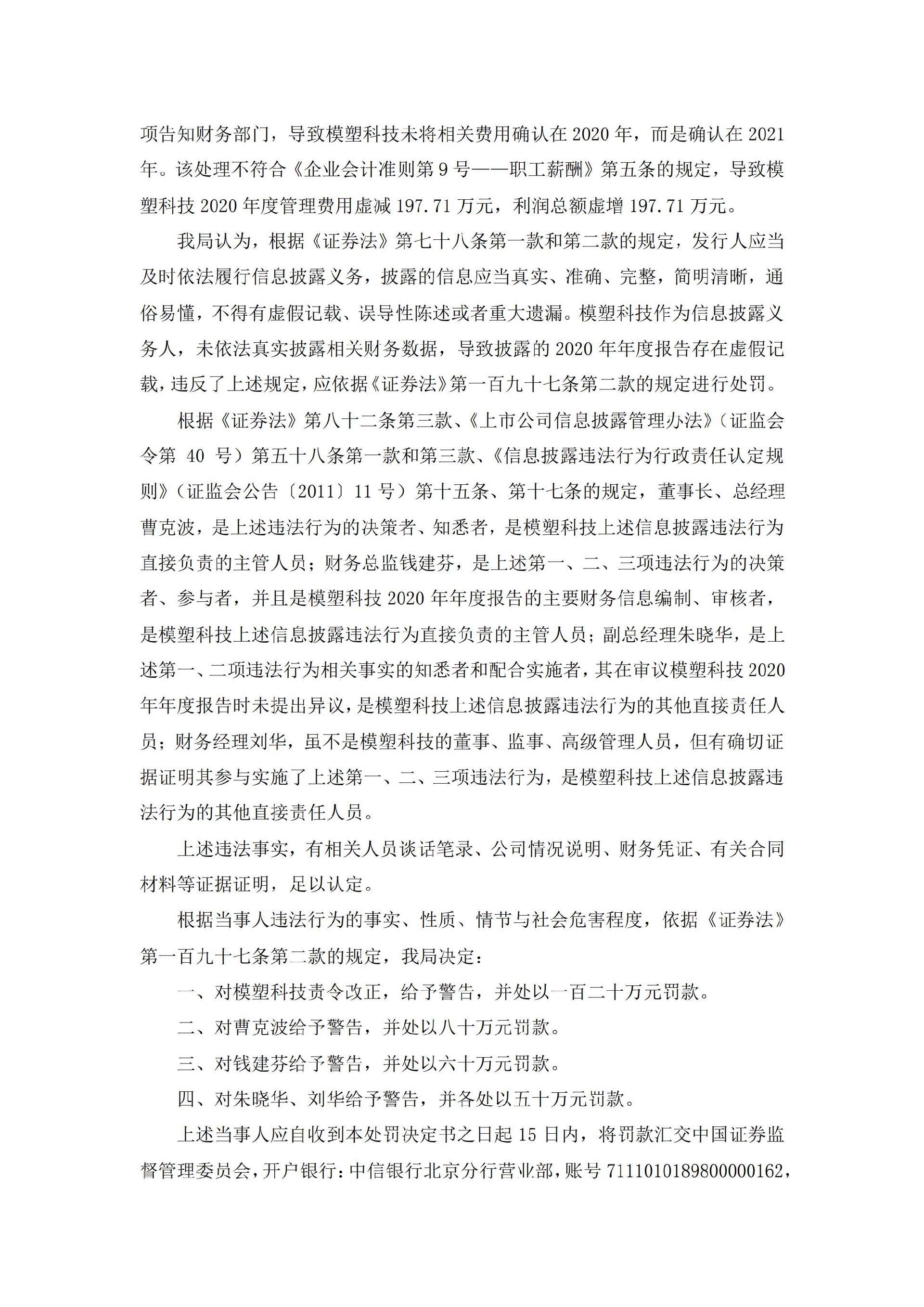
【正式处罚】模塑科技收到《行政处罚决定书》的公告(2022/12/31)

时间:2026-01-19 17:08:39 来源:股民索赔宝 点击:86

模塑科技:江南模塑科技股份有限公司关于收到行政处罚决定书的公告_01.jpg模塑科技:江南模塑科技股份有限公司关于收到行政处罚决定书的公告_02.jpg模塑科技:江南模塑科技股份有限公司关于收到行政处罚决定书的公告_03.jpg模塑科技:江南模塑科技股份有限公司关于收到行政处罚决定书的公告_04.jpg

二维码
二维码