【正式处罚】新纶新材收到《行政处罚决定书》的公告(2020/5/25)

时间:2026-01-20 14:30:31 来源:股民索赔宝 点击:84

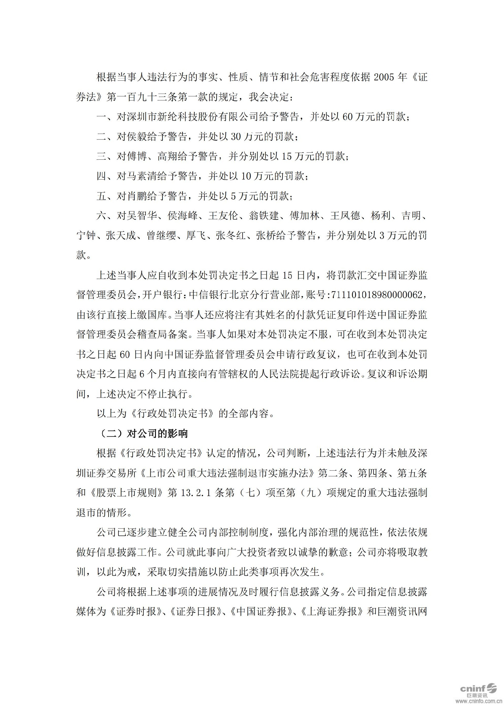
新纶科技:关于收到行政处罚决定书的公告_01.jpg新纶科技:关于收到行政处罚决定书的公告_02.jpg新纶科技:关于收到行政处罚决定书的公告_03.jpg新纶科技:关于收到行政处罚决定书的公告_04.jpg新纶科技:关于收到行政处罚决定书的公告_05.jpg新纶科技:关于收到行政处罚决定书的公告_06.jpg新纶科技:关于收到行政处罚决定书的公告_07.jpg新纶科技:关于收到行政处罚决定书的公告_08.jpg新纶科技:关于收到行政处罚决定书的公告_09.jpg

二维码
二维码