首页
索赔征集
律师简介
新闻资讯
案件进展
索赔问答
成功案例
联系我们
上市公司相关信息
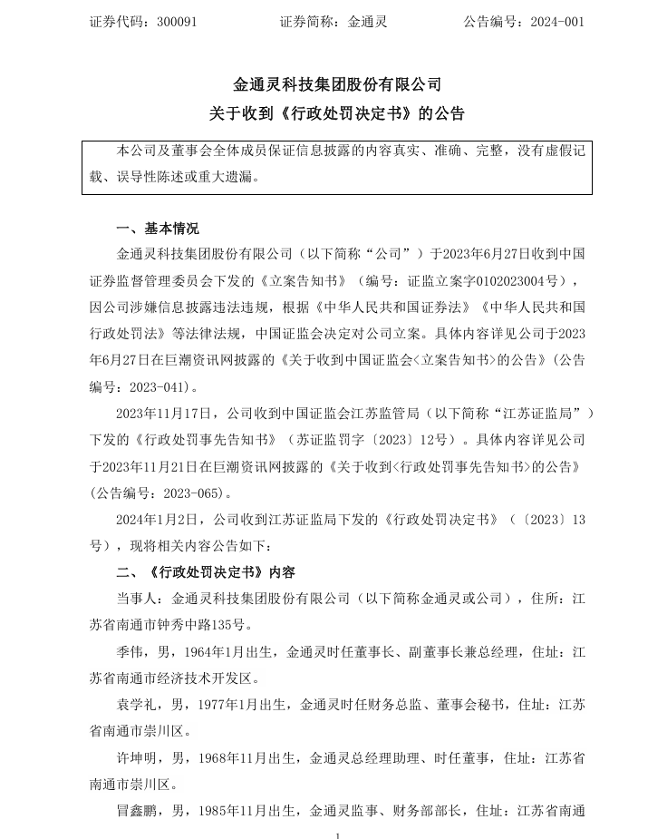
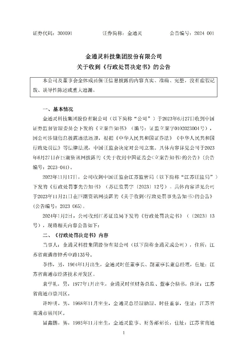
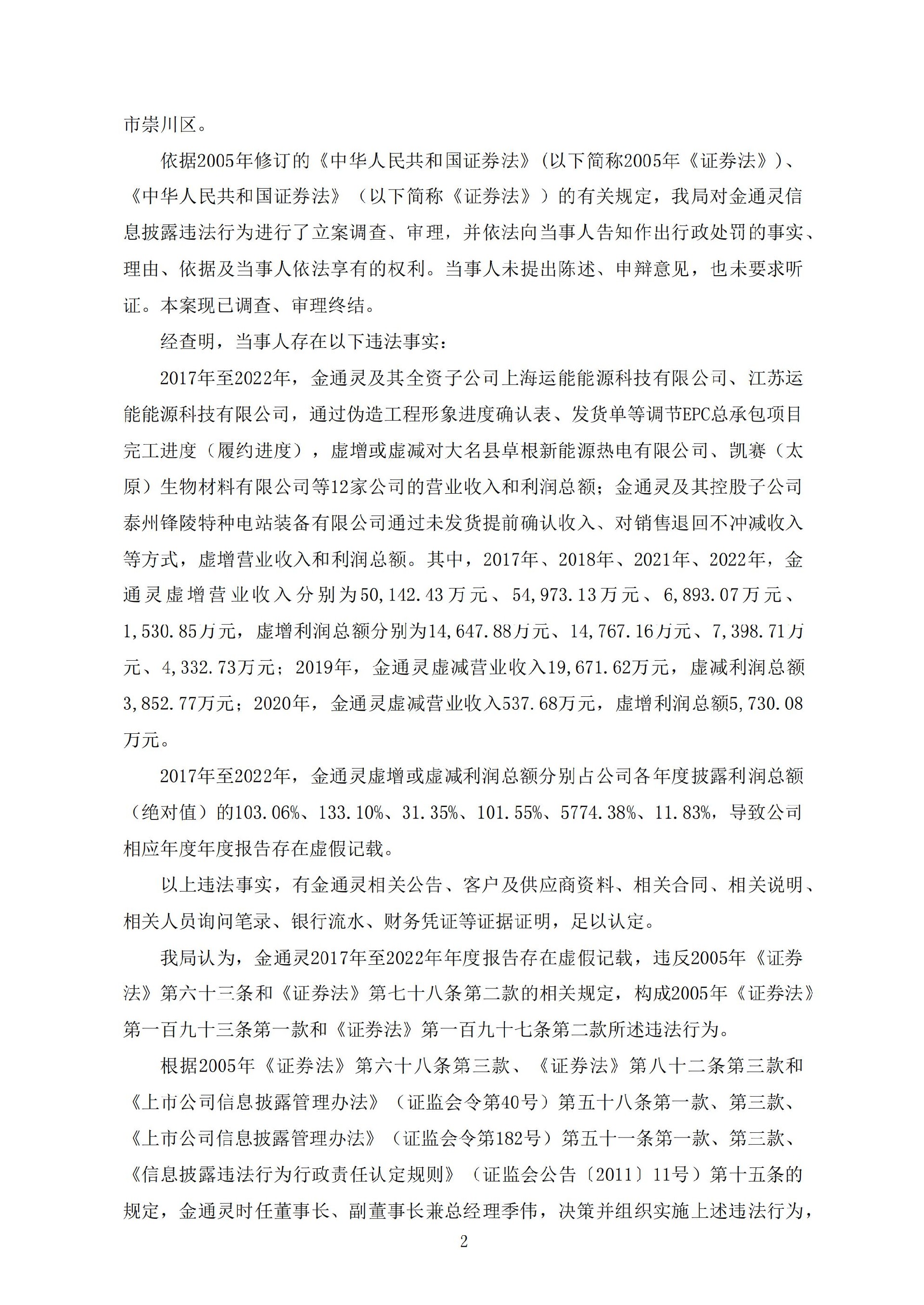
【正式处罚】金通灵收到《行政处罚决定书》的公告(2024/1/2)
时间:2026-01-20 14:31:51
来源:股民索赔宝
点击:106
<
上一篇:
【正式处罚】新纶新材收到《行政处罚决定书》的公告(2020/5/25)
>
下一篇:
【正式处罚】东方园林收到《行政处罚决定书》的公告(2024/1/31)