首页
索赔征集
律师简介
新闻资讯
案件进展
索赔问答
成功案例
联系我们
上市公司相关信息
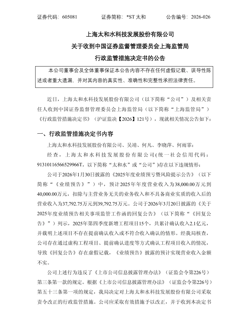
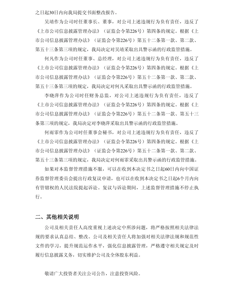
【监管函】ST太和收到行政监管措施决定书的公告(2026/4/21)
时间:2026-04-21 09:21:11
来源:本站
点击:310
<
上一篇:
【立案】ST太和收到中国证监会立案告知书的公告(2026/4/21)
>
下一篇:
【业绩预亏】ST太和2025年度业绩预亏暨风险提示公告(2026/1/30)