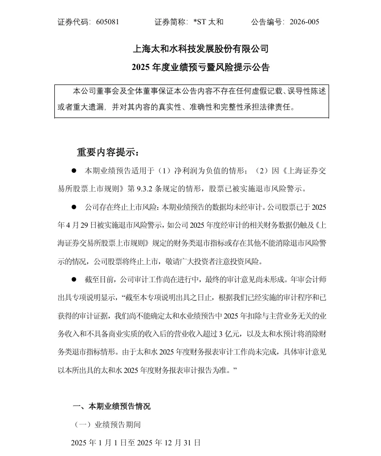
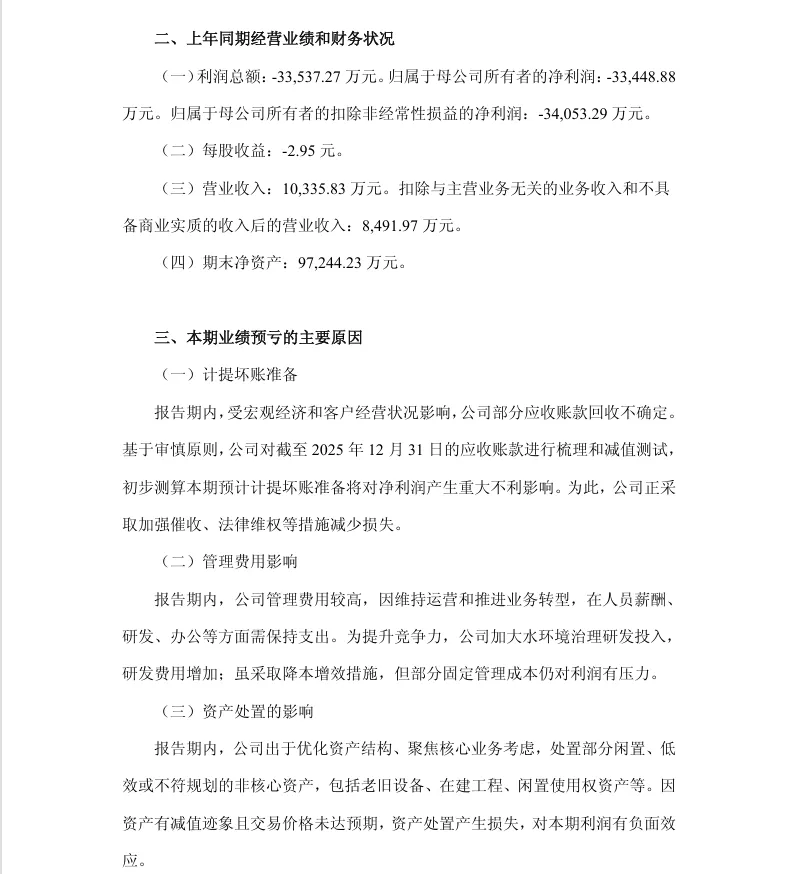
【业绩预亏】ST太和2025年度业绩预亏暨风险提示公告(2026/1/30)

时间:2026-04-21 09:26:04 来源:本站 点击:427

【业绩预亏】ST太和2025年度业绩预亏暨风险提示公告(2026/1/30)【业绩预亏】ST太和2025年度业绩预亏暨风险提示公告(2026/1/30)【业绩预亏】ST太和2025年度业绩预亏暨风险提示公告(2026/1/30)【业绩预亏】ST太和2025年度业绩预亏暨风险提示公告(2026/1/30)

二维码
二维码