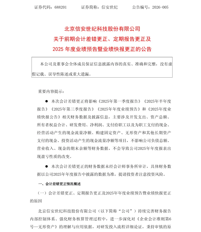
【会计差错更正】信安世纪会计差错更正、定期报告更正的公告(2026/4/18)

时间:2026-04-22 09:09:31 来源:本站 点击:289

【会计差错更正】信安世纪会计差错更正、定期报告更正的公告(2026/4/18)【会计差错更正】信安世纪会计差错更正、定期报告更正的公告(2026/4/18)【会计差错更正】信安世纪会计差错更正、定期报告更正的公告(2026/4/18)【会计差错更正】信安世纪会计差错更正、定期报告更正的公告(2026/4/18)【会计差错更正】信安世纪会计差错更正、定期报告更正的公告(2026/4/18)【会计差错更正】信安世纪会计差错更正、定期报告更正的公告(2026/4/18)【会计差错更正】信安世纪会计差错更正、定期报告更正的公告(2026/4/18)【会计差错更正】信安世纪会计差错更正、定期报告更正的公告(2026/4/18)【会计差错更正】信安世纪会计差错更正、定期报告更正的公告(2026/4/18)【会计差错更正】信安世纪会计差错更正、定期报告更正的公告(2026/4/18)【会计差错更正】信安世纪会计差错更正、定期报告更正的公告(2026/4/18)【会计差错更正】信安世纪会计差错更正、定期报告更正的公告(2026/4/18)【会计差错更正】信安世纪会计差错更正、定期报告更正的公告(2026/4/18)

二维码
二维码